Q&A & Flashcards Available

Access questions, answers and flashcards for this chapter

View Q&A
Quick Navigation:
| | | | |
Infographic
Quick Navigation:
| | | | |

Conjunctions

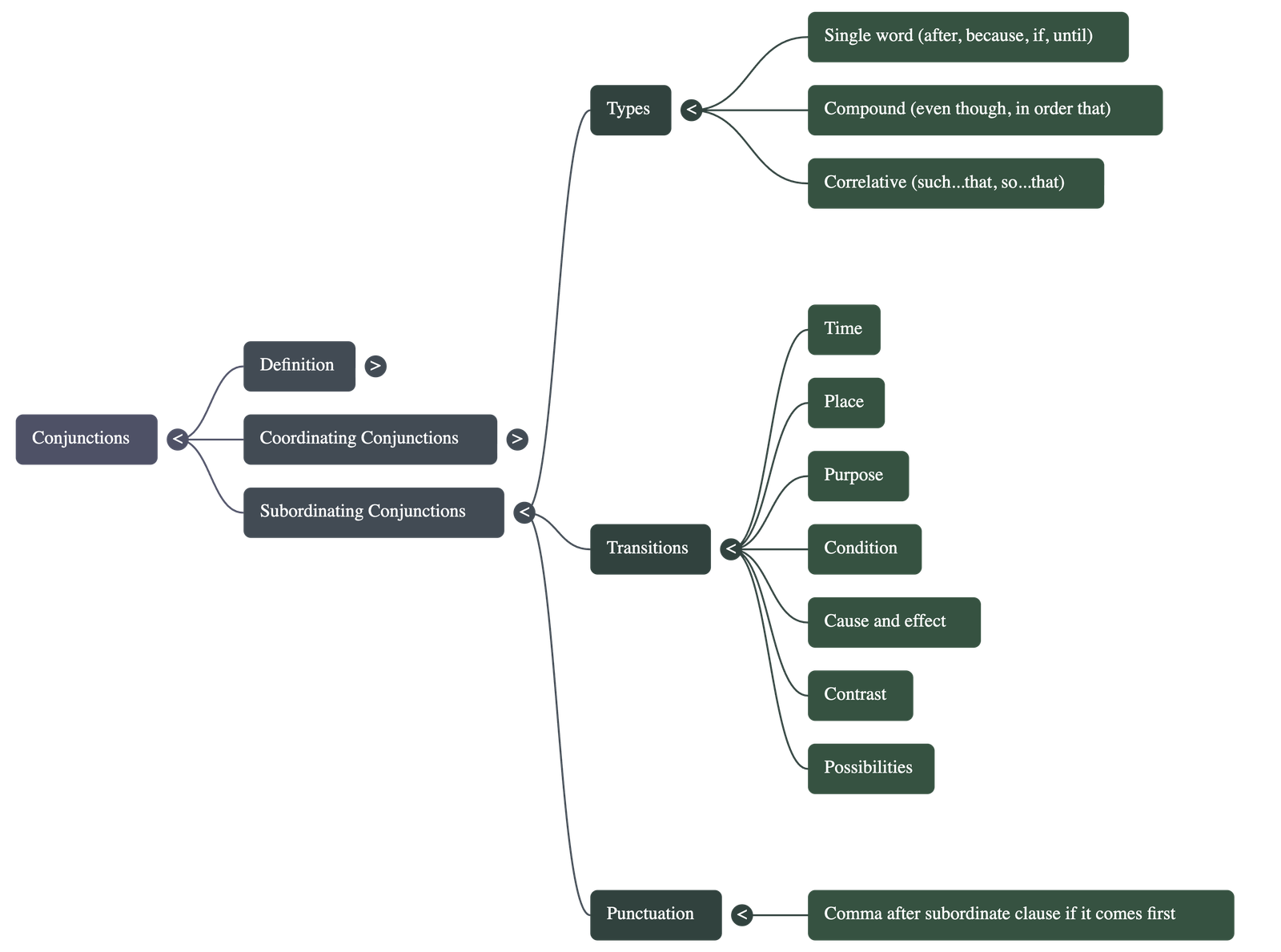
Conjunctions are essential parts of speech used to connect words, phrases, and clauses within a sentence. Based on their specific functions, they are classified into two primary categories: Coordinating Conjunctions and Subordinating Conjunctions.

1. Coordinating Conjunctions

These are used to join grammatical elements of equal rank or importance. They are further divided by their form and function:

Forms of Coordinators

  • Single Word: Standard coordinators like and, but, or, yet, nor, and so.
  • Compound: Phrases that act as single units, such as as well as, along with, and together with.
  • Correlative: Pairs of words that work together, including either...or, neither...nor, both...and, and not only...but also.

Functions of Coordinators

  • Cumulative: Used to simply join or add one statement to another (e.g., and, as well as).
  • Adversative: Used to show contrast or opposition between two statements (e.g., but, yet, while).
  • Alternative: Used to offer a choice between two possibilities (e.g., or, otherwise, either...or).
  • Illative: Used to suggest an inference, a reason, or a result (e.g., for, so).

2. Subordinating Conjunctions

A subordinating conjunction (or subordinator) joins a subordinate (dependent) clause to a main (independent) clause. The subordinate clause depends on the main clause to complete its meaning.

Forms of Subordinators

  • Single Word: Common subordinators like because, although, if, since, until, and where.
  • Compound: Multi-word connectors like even though, in order that, as soon as, and provided that.
  • Correlative: Pairs such as such...that and so...that.

Transitions and Meanings

Subordinating conjunctions provide transitions that indicate specific relationships between ideas:

  • Time: after, before, until, as soon as
  • Place: where, wherever
  • Purpose: so that, lest
  • Condition: if, unless, provided that
  • Cause-and-Effect: because, as, since
  • Contrast: although, though, even though
  • Possibility: whether

3. Key Punctuation Rules

  • With Coordinating Conjunctions: When joining two independent clauses, a comma should be placed before the coordinator.
  • With Subordinating Conjunctions: If the subordinate clause comes before the main clause, a comma must separate the two. If the subordinate clause comes after the main clause, a comma is generally not required.
Quick Navigation:
| | | | |
1 / 1
Quick Navigation:
| | | | |
Quick Navigation:
| | | | |
Quick Navigation:
| | | | |