Q&A & Flashcards Available

Access questions, answers and flashcards for this chapter

View Q&A
Quick Navigation:
| | | | |
Infographic
Quick Navigation:
| | | | |

Linking Verbs and Subject Complement

A point-wise summary of the chapter Linking Verbs and Subject Complement:

1. Nature of Linking Verbs

  • Definition: Linking verbs, also known as copular verbs or verbs of incomplete predication, are used to link a subject to a word or phrase that describes or identifies it.
  • Function: Unlike typical intransitive verbs that make complete sense on their own (e.g., "Ankita sleeps"), linking verbs require additional words to complete their predicates and make the sentence sense-worthy.
  • Characteristics: Linking verbs are always intransitive and are always followed by a complement. They tell us what the subject is or what state the subject is in, rather than describing an action.

2. Types of Linking Verbs

  • True Linking Verbs: These verbs always function as linking verbs and never describe an action. They include:
    • Forms of be (is, am, are, was, were, being, been).
    • Seem (seems, seemed).
    • Become (becomes, became).
  • Contextual Linking Verbs: Many verbs can function as either action (doing) verbs or linking verbs depending on how they are used in a sentence. This often includes verbs related to the five senses, such as appear, feel, grow, look, smell, sound, and taste.
    • Example of Action: "Urmi looked at the painting" (an action performed by the subject).
    • Example of Linking: "Urmi looked frightened" (describes the subject's state).

3. Identifying Linking Verbs (The Substitution Test)

  • To determine if a verb is a linking verb, you can try replacing it with a form of a "true" linking verb (like be).
  • If the sentence still makes sense and describes the subject's state, it is likely a linking verb (e.g., "He felt nervous" becomes "He was nervous").
  • If the replacement makes no sense, it is an action verb (e.g., "I grew flowers" does not make sense as "I became flowers").
  • Note: In rare cases, such as the verb stayed, the substitution might make sense, but the verb is still considered an action verb if it describes an action rather than a state.

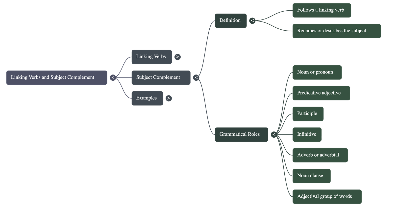
4. Subject Complements

  • Definition: A subject complement is the word or group of words that follows a linking verb to rename or describe the subject.
  • Roles of a Subject Complement: A subject complement can take many grammatical forms, including:
    • Noun or Pronoun: Renames the subject (e.g., "Sunanda is a dancer").
    • Predicative Adjective: Describes the subject (e.g., "The music was soothing").
    • Participle: (e.g., "Rama was exhilarated").
    • Infinitive: (e.g., "No one seemed to mind").
    • Adjective Phrase: A group of words doing the work of an adjective (e.g., "The house was in bad shape").
    • Adverb or Adverbial: (e.g., "She is outside").
    • Noun Clause: (e.g., "My fear is that we might be proved wrong").

Analogy to Solidify Understanding: Think of a linking verb as an equals sign (=) in a math equation. It doesn't perform an action; it simply states that the subject on one side is the same as, or described by, the complement on the other side (e.g., "The sky is blue" acts like "Sky = blue").

Quick Navigation:
| | | | |
1 / 1
Quick Navigation:
| | | | |
Quick Navigation:
| | | | |
Quick Navigation:
| | | | |