Q&A & Flashcards Available

Access questions, answers and flashcards for this chapter

View Q&A
Quick Navigation:
| | | | |
Infographic
Quick Navigation:
| | | | |

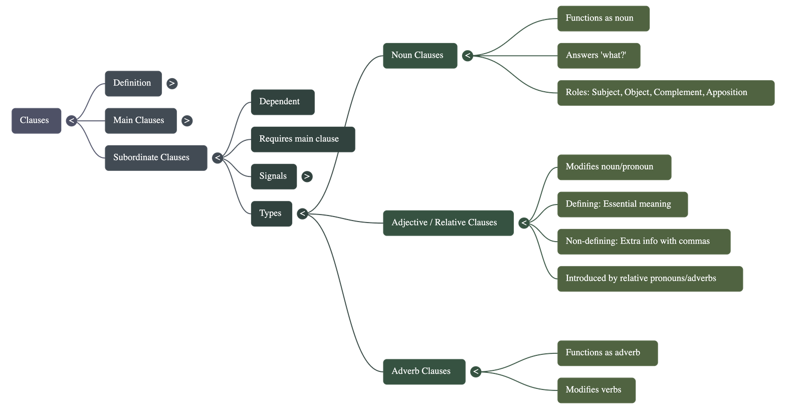
Clauses

Fundamental Concepts

  • Definition: A clause is a group of words containing both a subject and a predicate. It can be a complete sentence on its own or a component of a larger sentence.
  • Main Clauses: These are independent clauses that make complete sense by themselves and can stand as standalone sentences.
  • Subordinate Clauses: Also known as dependent clauses, these do not make complete sense on their own and rely on a main clause to complete their meaning. They are typically introduced by subordinating signals like conjunctions or relative pronouns.

Noun Clauses

  • Function: A noun clause performs the work of a noun within a sentence.
  • Identification: They often answer the question "what?" and typically begin with words such as that, if, whether, what, why, who, where, and how.
  • Grammatical Roles:
    • Subject of a sentence.
    • Object of a transitive verb.
    • Object of a preposition.
    • Subject complement (following linking verbs).
    • An element in apposition to a noun or pronoun.

Adjective (Relative) Clauses

  • Function: These clauses modify a noun or pronoun (called the antecedent) and perform the work of an adjective.
  • Connectives: They are introduced by relative pronouns (who, whom, whose, which, that) or relative adverbs (where, when, why).
  • Defining Relative Clauses: These provide essential information about the noun. Without them, the sentence is incomplete or the meaning is unclear. They are not separated by commas.
  • Non-defining Relative Clauses: These provide extra, non-essential information about a specific antecedent. They are separated by commas (bracketing commas) and the sentence remains complete even if they are removed.
  • Usage Rules: In non-defining clauses, the relative pronoun that cannot be used, and the relative pronoun or adverb can never be omitted.

Adverb Clauses

  • Function: An adverb clause is a group of words with its own subject and predicate that performs the work of an adverb by modifying a verb.
  • Example: In the context of a sentence, it describes how, when, where, or under what conditions an action takes place (e.g., modifying "responded" with "as soon as we reported the matter").
Quick Navigation:
| | | | |
1 / 1
Quick Navigation:
| | | | |
Quick Navigation:
| | | | |
Quick Navigation:
| | | | |