Q&A & Flashcards Available

Access questions, answers and flashcards for this chapter

View Q&A
Quick Navigation:
| | | | |
Infographic
Quick Navigation:
| | | | |

This chapter explores the four primary forms of the present tense in English grammar, detailing their structures, negative and interrogative formations, and specific situational uses.

1. Simple Present Tense

  • Grammatical Structure: Uses the base form of the verb. For third-person singular subjects (he, she, it), -s or -es is added to the base form.
  • Negatives and Interrogatives: Generally formed using do/does. In negative sentences, the main verb reverts to its base form (e.g., "She does not seem...").
  • The Verb 'Be': Negatives are formed by adding not after is, am, or are. Interrogatives are formed by moving the verb to the beginning of the sentence.
  • Primary Uses:
    • To describe habits and regular actions.
    • To express facts and general truths.
    • To indicate fixed future events that are part of a timetable.

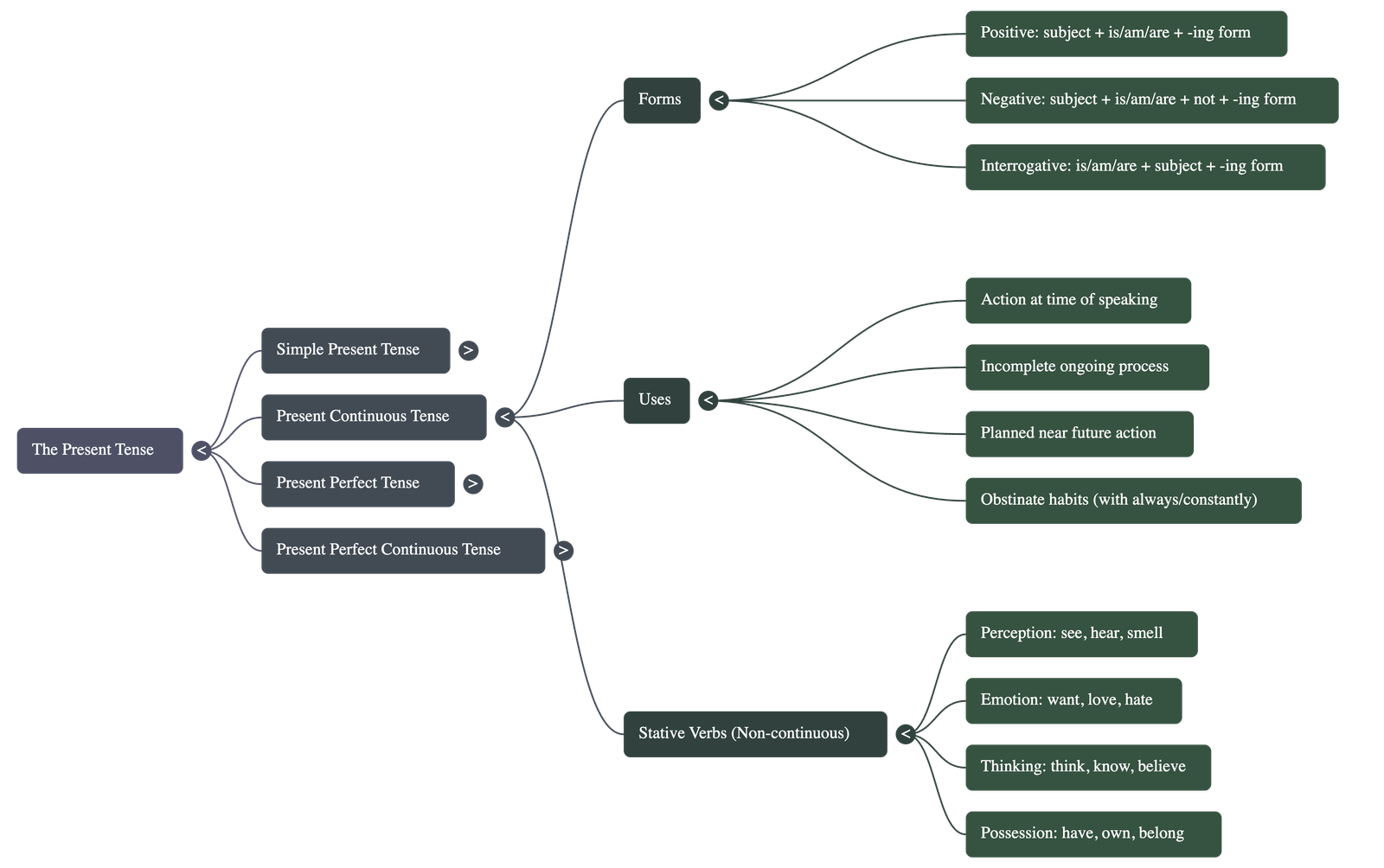
2. Present Continuous Tense

  • Grammatical Structure: Formed using is/am/are + the -ing form of the verb.
  • Primary Uses:
    • Actions currently happening at the time of speaking.
    • Actions that are ongoing but not necessarily happening at the exact moment of speaking.
    • Planned or arranged future actions.
    • To describe obstinate habits, typically paired with adverbs like always or constantly.
  • Stative Verbs: Certain verbs related to perception, emotion, thinking, and possession (such as see, love, believe, and own) are typically not used in the continuous form.

3. Present Perfect Tense

  • Grammatical Structure: Formed using has/have + the past participle of the verb.
  • Primary Uses:
    • Actions completed in the recent past (often used with just or already).
    • Past experiences where the specific time of the action is not mentioned.
    • Actions that started in the past and continue into the present.
  • Time Markers: Use since to specify a starting point in time and for to refer to a duration or period of time.
  • Constraint: This tense cannot be used with specific past time markers (like yesterday or last year); the simple past must be used for those instances.

4. Present Perfect Continuous Tense

  • Grammatical Structure: Formed using has/have + been + the -ing form of the verb.
  • Primary Uses:
    • Actions that began in the past and are still continuing in the present. In this context, it often carries the same meaning as the present perfect.
    • To provide an explanation for a current situation based on an action that has just finished (e.g., "I have been planting seeds" to explain why hands are dirty).
Quick Navigation:
| | | | |
1 / 1
Quick Navigation:
| | | | |
Quick Navigation:
| | | | |
Quick Navigation:
| | | | |