Q&A & Flashcards Available

Access questions, answers and flashcards for this chapter

View Q&A
Quick Navigation:
| | | | |
Infographic
Quick Navigation:
| | | | |

Point-wise summary of the chapter "Object and its Complement":

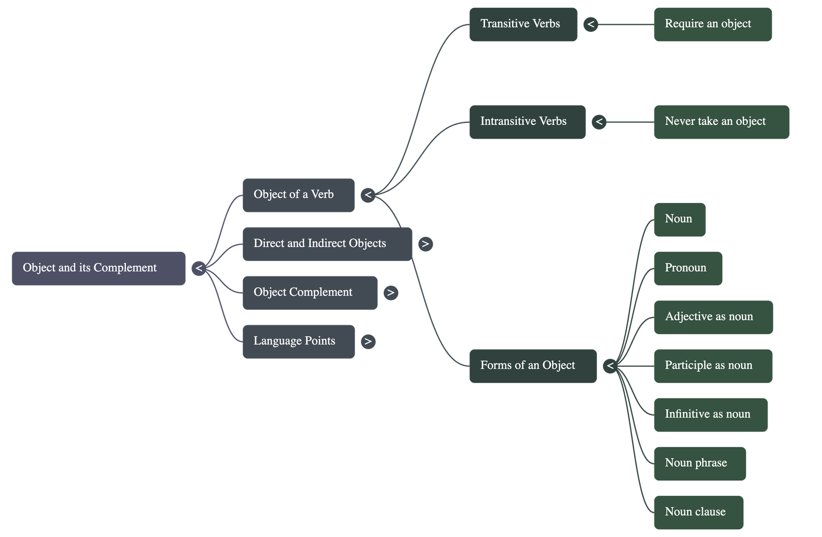
  • The Object of a Verb: Verbs are categorized by whether they require an object to make complete sense; transitive verbs always need an object, while intransitive verbs never take one.
  • Forms of the Object: The object of a transitive verb can appear in various roles, such as a noun, pronoun, adjective, participle, infinitive, noun phrase, or noun clause.
  • Direct and Indirect Objects: Transitive verbs often require two objects. The direct object receives the action of the verb directly (answering "what?"), whereas the indirect object is affected by the direct object (answering "to whom?").
  • Placement of Objects: An indirect object always requires a direct object to be present and almost always appears before the direct object in a sentence.
  • Object Complements: Some transitive verbs require an additional word or phrase, known as a complement, to complete the meaning of the sentence after the object. For example, in the sentence "Reading makes us imaginative," the word "imaginative" is the complement because the sentence is incomplete without it.
  • Forms of Object Complements: An object complement can be an adjective, a noun, a noun phrase, a participial adjective, or various types of phrases (infinitive, participial, or prepositional).
  • Complements vs. Adjuncts: It is important to distinguish between a complement and an adjunct; a complement is necessary to complete a sentence's meaning, while an adjunct is grammatically optional and only provides extra information.

To help clarify these concepts, think of a sentence like a delivery service: the verb is the act of delivery, the direct object is the package being moved, and the indirect object is the person receiving that package. If the package is a "gift," but the sentence feels unfinished, the complement is like the "thank you" note that completes the purpose of the delivery. Adjuncts, meanwhile, are like the weather during the delivery—interesting to know, but the delivery happens successfully with or without that information.

Quick Navigation:
| | | | |
1 / 1
Quick Navigation:
| | | | |
Quick Navigation:
| | | | |
Quick Navigation:
| | | | |