Q&A & Flashcards Available

Access questions, answers and flashcards for this chapter

View Q&A
Infographic
Quick Navigation:
| | | |

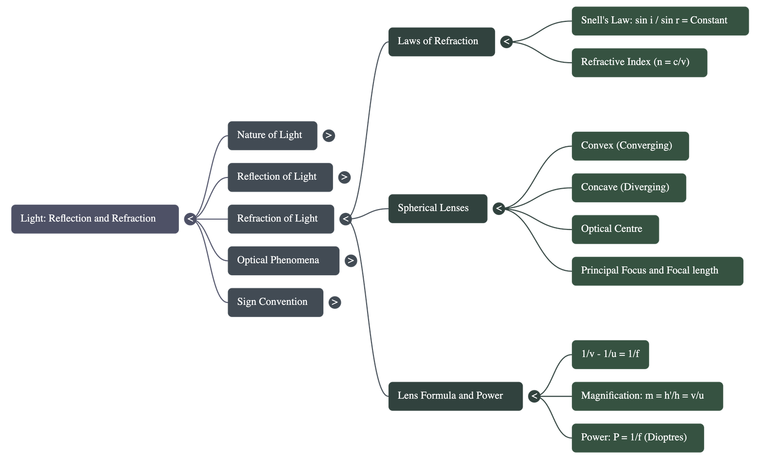
Chapter 9: Light – Reflection and Refraction

1. Introduction to Light

  • Visibility: We see objects when light falls on them, gets reflected, and is received by our eyes.
  • Rectilinear Propagation: Light appears to travel in straight lines. A straight-line path of light is called a ray of light.
  • Diffraction: If an opaque object in the path of light is very small, light bends around it. This effect is known as diffraction (explained by the wave nature of light).
  • Modern Theory: Quantum theory reconciles the particle properties and wave nature of light.

2. Reflection of Light

Highly polished surfaces, like mirrors, reflect most of the light falling on them.

  • Laws of Reflection:
    1. The angle of incidence is equal to the angle of reflection.
    2. The incident ray, the normal to the mirror at the point of incidence, and the reflected ray all lie in the same plane.
  • Plane Mirrors: Images are virtual, erect, equal in size to the object, laterally inverted, and formed as far behind the mirror as the object is in front.

3. Spherical Mirrors

Mirrors whose reflecting surfaces are part of a sphere.

  • Concave Mirror: Reflecting surface curved inwards (faces the center of the sphere).
  • Convex Mirror: Reflecting surface curved outwards.
  • Key Terms:
    • Pole (P): The center of the reflecting surface.
    • Centre of Curvature (C): The center of the hollow sphere of which the mirror is a part. (Lies in front of concave, behind convex).
    • Radius of Curvature (R): The radius of the sphere.
    • Principal Axis: A straight line passing through the pole and center of curvature.
    • Principal Focus (F): The point on the principal axis where parallel rays converge (concave) or appear to diverge from (convex) after reflection.
    • Focal Length (f): The distance between the pole and the principal focus.
    • Relationship: Radius of curvature is twice the focal length (R = 2f).

4. Image Formation by Spherical Mirrors

Concave Mirrors

  • Used in torches, search-lights, and vehicle headlights to send parallel beams.
  • Used by dentists and for shaving to see larger images.
  • Used in solar furnaces to concentrate sunlight.
  • Image Nature:
    • Object at infinity → Image at Focus, Real, Inverted, Point-sized.
    • Object beyond C → Image between F and C, Real, Inverted, Diminished.
    • Object at C → Image at C, Real, Inverted, Same size.
    • Object between C and F → Image beyond C, Real, Inverted, Enlarged.
    • Object at F → Image at Infinity, Real, Inverted, Highly enlarged.
    • Object between P and F → Image behind mirror, Virtual, Erect, Enlarged.

Convex Mirrors

  • Used as rear-view mirrors in vehicles because they always give an erect, diminished image and have a wider field of view.
  • Image Nature: Always Virtual, Erect, and Diminished, regardless of object position.

5. Mirror Formula and Sign Convention

  • New Cartesian Sign Convention:
    • The pole (P) is the origin.
    • Light falls from the left.
    • Distances in direction of incident light are positive; opposite are negative.
    • Distances upwards are positive; downwards are negative.
    • Object distance (u) is always negative.
  • Mirror Formula:
    1/v + 1/u = 1/f
  • Magnification (m): Ratio of image height (h') to object height (h).
    m = h'/h = -v/u
    (Negative 'm' indicates real image; positive 'm' indicates virtual image).

6. Refraction of Light

The changing of direction (bending) of light when it travels from one transparent medium to another.

  • Caused by the change in speed of light in different media.
  • Rules of bending:
    • Rarer to Denser medium → Bends towards the normal.
    • Denser to Rarer medium → Bends away from the normal.
  • Rectangular Glass Slab: The emergent ray is parallel to the incident ray but laterally displaced.

7. Laws of Refraction

  1. The incident ray, the refracted ray, and the normal to the interface at the point of incidence all lie in the same plane.
  2. Snell’s Law: The ratio of sine of angle of incidence to the sine of angle of refraction is a constant for a given pair of media.
    sin i / sin r = constant (n)

8. Refractive Index

  • Represents the relative speed of propagation of light in different media.
  • Relative Refractive Index (n21): Speed of light in medium 1 / Speed of light in medium 2.
  • Absolute Refractive Index (nm): Speed of light in vacuum (c) / Speed of light in medium (v).
    nm = c/v
  • Optical Density: A medium with a higher refractive index is optically denser. Mass density and optical density are different (e.g., Kerosene is optically denser than water but lighter in mass).

9. Spherical Lenses

  • Convex Lens: Thicker at the middle, thinner at edges. Converging lens.
  • Concave Lens: Thicker at edges, thinner at middle. Diverging lens.
  • Key Terms:
    • Optical Centre (O): Central point of the lens. Rays pass through it without deviation.
    • Principal Focus (F): Lenses have two foci (F1, F2).
    • Focal Length (f): Distance between optical centre and principal focus.

10. Image Formation by Lenses

Convex Lens

  • Can form Real and Inverted images (mostly) or Virtual and Erect images (when object is very close, between F and O).
  • Similar nature to concave mirrors.

Concave Lens

  • Always forms a Virtual, Erect, and Diminished image, regardless of object position.

11. Lens Formula and Power

  • Lens Formula:
    1/v - 1/u = 1/f
  • Magnification (m):
    m = h'/h = v/u
  • Sign Convention: Convex lens focal length is positive (+); Concave lens focal length is negative (-).
  • Power of a Lens (P): The degree of convergence or divergence. Defined as the reciprocal of focal length (in meters).
    P = 1/f (where f is in meters)
  • Unit of Power: Dioptre (D). 1D is the power of a lens with a focal length of 1 meter.
  • Combination of Lenses: Net power P = P1 + P2 + P3...
Quick Navigation:
| | | |
1 / 1
Quick Navigation:
| | | |
Quick Navigation:
| | | |
Quick Navigation:
| | | |