Q&A & Flashcards Available

Access questions, answers and flashcards for this chapter

View Q&A
Infographic
Quick Navigation:
| | | |

Chapter 13: Our Environment

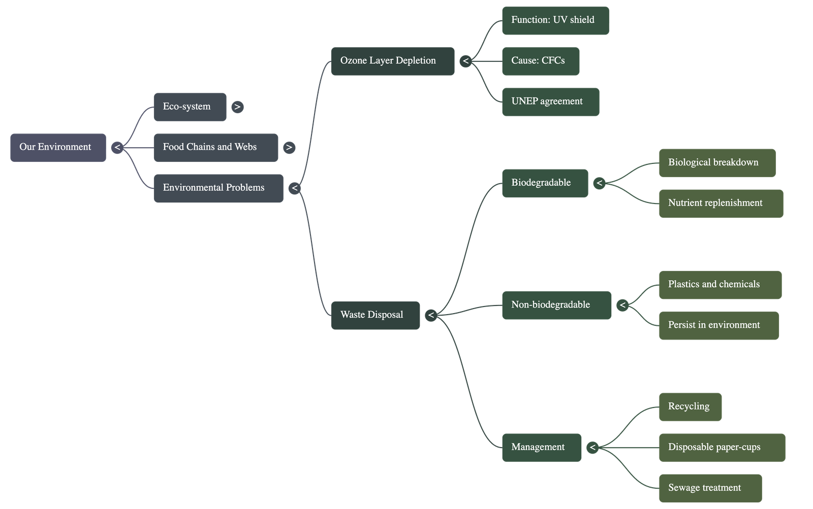
1. Ecosystem and Its Components

  • Definition: An ecosystem consists of all interacting organisms (biotic components) in an area together with the non-living constituents (abiotic components) of the environment.
  • Components:
    • Biotic: Living organisms such as plants, animals, and microorganisms.
    • Abiotic: Physical factors like temperature, rainfall, wind, soil, and minerals.
  • Types of Ecosystems:
    • Natural: Forests, ponds, and lakes.
    • Artificial (Human-made): Gardens, crop-fields, and aquariums.
  • Organism Categories based on Sustenance:
    • Producers: Organisms that produce food using radiant energy (sunlight) and chlorophyll (e.g., green plants, certain bacteria).
    • Consumers: Organisms dependent on producers directly or indirectly. They include herbivores, carnivores, omnivores, and parasites.
    • Decomposers: Microorganisms (bacteria and fungi) that break down dead remains and waste products. They replenish the soil by converting complex organic substances into simple inorganic substances.

2. Food Chains and Webs

  • Food Chain: A series of organisms feeding on one another, where energy is transferred from one organism to the next.
  • Trophic Levels: Each step in a food chain represents a trophic level:
    • 1st Level: Producers (Autotrophs).
    • 2nd Level: Primary Consumers (Herbivores).
    • 3rd Level: Secondary Consumers (Small Carnivores).
    • 4th Level: Tertiary Consumers (Larger Carnivores).
  • Food Web: A network of branching food chains. Since each organism is generally eaten by two or more other kinds of organisms, relationships are better represented as a web rather than a straight line.

3. Energy Flow in an Ecosystem

  • Unidirectional Flow: Energy flows in one direction only (Sun → Producers → Consumers). It does not revert to the previous level.
  • Energy Loss: At each trophic level, a significant amount of energy is lost to the environment as heat (for digestion, work, growth, etc.).
  • Key Energy Statistics:
    • Green plants capture approximately 1% of the sunlight falling on their leaves.
    • 10% Law: Only about 10% of food energy is turned into body mass and passed on to the next trophic level.
  • Limitation of Chains: Due to high energy loss, food chains usually have only 3 to 4 steps. Very little usable energy remains after the fourth level.

4. Biological Magnification

  • Definition: The phenomenon where harmful, non-degradable chemicals accumulate progressively at each trophic level.
  • Process: Pesticides and chemicals washed into soil or water bodies are absorbed by plants and aquatic animals. These chemicals enter the food chain and cannot be removed or degraded.
  • Impact on Humans: As humans occupy the top level of most food chains, the maximum concentration of these chemicals accumulates in human bodies.

5. Ozone Layer Depletion

  • Ozone (O₃): A molecule formed by three atoms of oxygen. Unlike normal oxygen (O₂), ozone is a deadly poison but essential at higher atmospheric levels.
  • Function: It shields the Earth from harmful ultraviolet (UV) radiation from the Sun, which is known to cause skin cancer in humans.
  • Formation: UV radiation splits molecular oxygen (O₂) into free oxygen atoms (O), which then combine with molecular oxygen to form ozone.
  • Cause of Depletion: Synthetic chemicals like chlorofluorocarbons (CFCs), used in refrigerants and fire extinguishers, are linked to the sharp drop in ozone levels since the 1980s.
  • Global Action: In 1987, the United Nations Environment Programme (UNEP) forged an agreement to freeze CFC production at 1986 levels.

6. Managing Garbage

  • Biodegradable Wastes: Substances that can be broken down by biological processes (e.g., action of bacteria/saprophytes).
  • Non-biodegradable Wastes: Substances that cannot be broken down by biological processes (e.g., plastics). They persist in the environment for long periods due to heat and pressure, often harming the ecosystem.
  • Lifestyle Impacts:
    • Increased waste generation due to lifestyle improvements.
    • Shift towards disposable items and non-biodegradable packaging.
    • Evolution of cups in trains: From plastic (hygiene concerns) to clay "kulhads" (top-soil loss concerns) to disposable paper cups.
Quick Navigation:
| | | |
1 / 1
Quick Navigation:
| | | |
Quick Navigation:
| | | |
Quick Navigation:
| | | |