Q&A & Flashcards Available

Access questions, answers and flashcards for this chapter

View Q&A
Infographic
Quick Navigation:
| | | |

Our Home: Earth, a Unique Life Sustaining Planet

1. Why Is Earth a Unique Planet?

  • Out of billions of planets, Earth is the only known planet where life thrives in diverse forms.
  • All known life exists on the crust, which is a delicate, extremely thin outer layer compared to the Earth's total size (much like the skin of an apple).
  • Earth provides a perfect balance of breathable air, water, and nutrient-rich soil to sustain living beings.

2. Characteristics of Planets in Our Solar System

  • The solar system consists of inner rocky planets (Mercury, Venus, Earth, Mars) and outer gas giants (Jupiter, Saturn, Uranus, Neptune).
  • Generally, planets get colder the further they are from the Sun, but Venus is the hottest planet, despite being second from the Sun.
  • Venus is extremely hot due to the greenhouse effect: its thick carbon dioxide atmosphere traps solar heat.
  • Earth also experiences a mild greenhouse effect, which is crucial for maintaining a warm enough temperature to support life.

3. What Makes Earth Suitable for Life?

  • Position (The Habitable Zone): Earth is situated at just the right distance from the Sun (the Goldilocks zone), allowing water to exist in a liquid state. If it were closer, water would evaporate; if farther, it would freeze.
  • Size and Gravity: Earth is large enough to have sufficient gravity to hold onto its atmosphere, but not so massive that its gravity crushes living beings.
  • Atmosphere and Ozone Layer: Earth's atmosphere contains oxygen for breathing. A form of oxygen creates the ozone layer, which acts as a shield blocking harmful ultraviolet (UV) radiation from the Sun.
  • Magnetic Field: Generated by molten iron in its core, Earth's magnetic field deflects harmful cosmic rays and solar winds, protecting the atmosphere and life.
  • Circular Orbit: Earth’s nearly circular orbit ensures steady sunlight and heat throughout the year, preventing extreme seasonal temperatures.

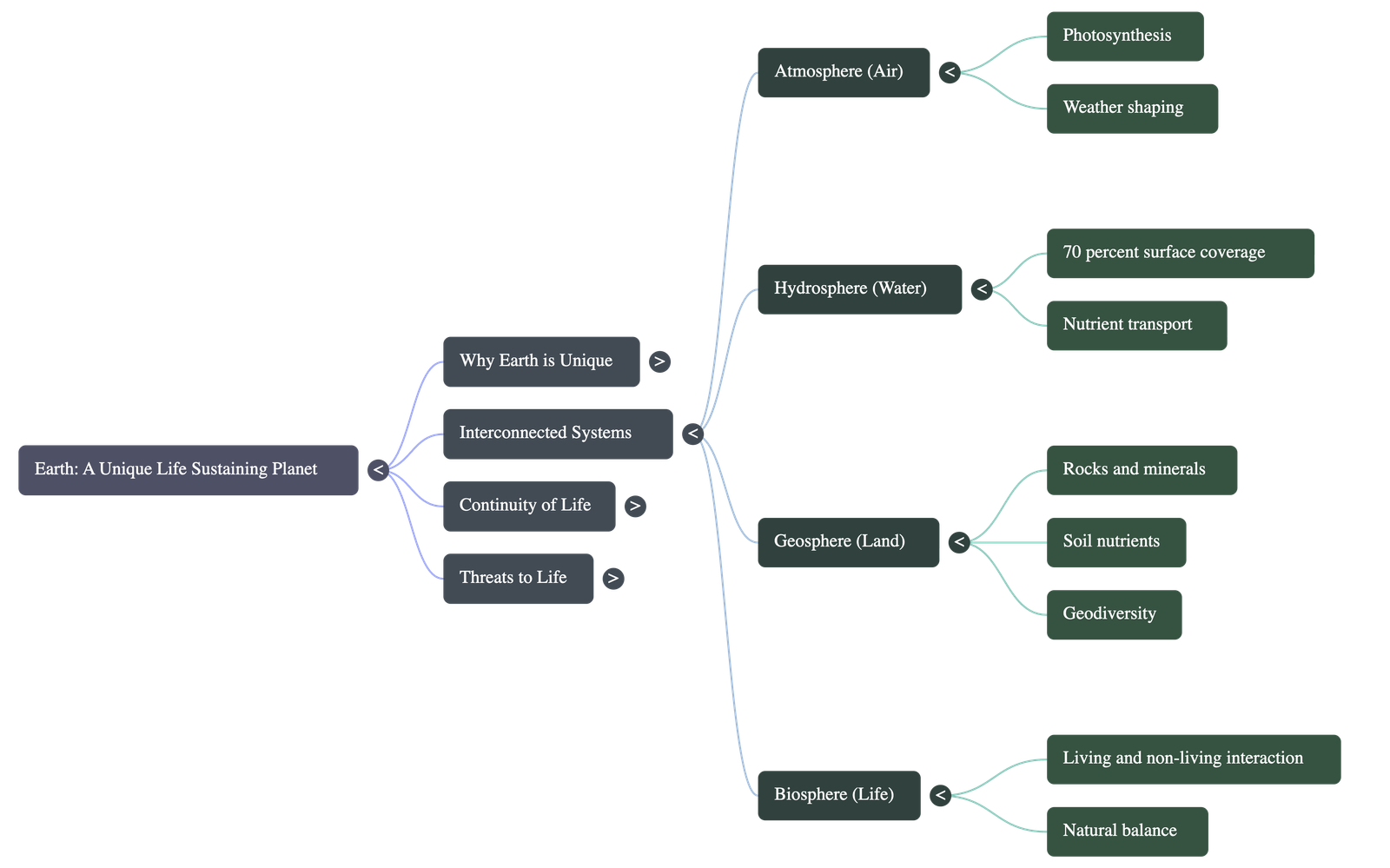
4. How is Life Sustained on Earth?

  • Air, Water, and Sunlight: Plants use sunlight, carbon dioxide, and water to make food (photosynthesis), releasing oxygen for animals to breathe. The water cycle (hydrosphere) ensures continuous hydration, regulates temperatures, and supports vast aquatic ecosystems.
  • Geosphere (Soil, Rocks, Minerals): The Earth's crust provides essential nutrients (like nitrogen and potassium) and materials necessary for plant growth and habitats. The variety of landforms is known as geodiversity.
  • Biosphere (Interactions): Plants, animals, and microorganisms form interconnected food webs. Plants produce food, animals consume it, and decomposers recycle dead matter back into the soil.
  • Delicate Balance: Earth functions as a giant, interconnected system. A slight change in one area (e.g., deforestation) directly impacts air quality, weather patterns, and wildlife.

5. The Role of Reproduction in Sustaining Life

  • Reproduction ensures that life does not disappear, passing down genetic material (instructions) from parents to offspring to maintain the continuity of species.
  • Asexual Reproduction: Involves a single parent producing exact genetic copies. Examples include vegetative propagation in plants (ginger, potato cuttings) and cell division in microbes or simple animals like Hydra and Planaria.
  • Sexual Reproduction: Involves two parents (male and female gametes combining). This mixes genetic instructions, creating unique offspring. This variation allows species to adapt to new environments and evolve over time.
    • In plants: Pollen (male) fertilizes ovules (female) to form seeds.
    • In animals: Sperm and eggs fuse to form a zygote, which grows into an embryo either outside (eggs in birds/fish) or inside the mother's body (mammals).

6. Threats to Life on Earth (The Triple Planetary Crisis)

  • Climate Change: Burning fossil fuels releases excess greenhouse gases (like CO2 and methane). This traps too much heat, causing global warming, melting ice caps, rising sea levels, and extreme weather.
  • Biodiversity Loss: Destroying natural habitats wipes out plant and animal species, disrupting the food chain and weakening nature's ability to support life.
  • Pollution: Contamination of air, water, and soil harms human health, creates smog, causes acid rain, and destroys aquatic life.
  • Solutions & Global Agreements: Treaties like the Montreal Protocol (protecting the ozone layer), Kyoto Protocol, and Paris Agreement (reducing greenhouse gases) aim to protect the Earth. Using renewable energy, sustainable farming, and practices like reusing and recycling are vital steps for protection.
Quick Navigation:
| | | |
1 / 1
Quick Navigation:
| | | |
Quick Navigation:
| | | |
Quick Navigation:
| | | |