Q&A & Flashcards Available

Access questions, answers and flashcards for this chapter

View Q&A
Infographic
Quick Navigation:
| | |

Chapter 6: TISSUES

Introduction to Tissues

  • Definition: A tissue is a group of cells that are similar in structure and/or work together to achieve a particular function.
  • Division of Labour: In multicellular organisms, specific cells are grouped together to perform specific functions efficiently (e.g., muscle cells for movement, nerve cells for messaging).
  • Plant vs. Animal Tissues:
    • Plants: Stationary; require structural support. Many supportive tissues are dead (providing strength with less maintenance). Growth is limited to specific regions.
    • Animals: Mobile; consume more energy. Most tissues are living. Growth is generally uniform, not limited to specific regions.

1. Plant Tissues

Plant tissues are primarily classified based on their dividing capacity into Meristematic and Permanent tissues.

A. Meristematic Tissue (Growth Tissue)

  • Characteristics: Cells are very active, have dense cytoplasm, thin cellulose walls, prominent nuclei, and lack vacuoles.
  • Types based on location:
    1. Apical Meristem: Found at growing tips of stems and roots; increases length.
    2. Lateral Meristem (Cambium): Increases the girth (width) of the stem or root.
    3. Intercalary Meristem: Located near nodes; responsible for longitudinal growth in some plants.

B. Permanent Tissue

Formed when meristematic cells take up a specific role and lose the ability to divide. This process is called differentiation.

i. Simple Permanent Tissue

Composed of only one type of cell.

  • Parenchyma:
    • Living cells with thin walls and large intercellular spaces.
    • Function: Stores food and provides support.
    • Special types: Chlorenchyma (contains chlorophyll for photosynthesis) and Aerenchyma (has air cavities for buoyancy in aquatic plants).
  • Collenchyma:
    • Living, elongated cells, irregularly thickened at corners. Very little intercellular space.
    • Function: Provides mechanical support and flexibility (allows bending without breaking). Found in leaf stalks.
  • Sclerenchyma:
    • Dead cells; long and narrow. Walls are thickened with lignin. No internal space.
    • Function: Makes parts hard and stiff (e.g., coconut husk, veins of leaves, hard covering of seeds). Provides strength.

ii. Protective Tissue

  • Epidermis: Outermost layer, usually single-celled. Protects against water loss, injury, and parasites.
    • Leaf epidermis contains stomata (enclosed by guard cells) for gas exchange and transpiration.
    • Root epidermal cells have hair-like extensions to increase surface area for water absorption.
    • Desert plants have a thick waxy coating of cutin to prevent water loss.
  • Cork: Formed in older stems by secondary meristem. Cells are dead, compact, and have suberin in their walls, making them impervious to gases and water.

iii. Complex Permanent Tissue

Made of more than one type of cell working together to perform a common function (Vascular Bundles).

  • Xylem: Conducts water and minerals vertically.
    • Components: Tracheids, vessels, xylem parenchyma, and xylem fibres.
    • Most cells are dead and have thick walls. Tracheids and vessels are tubular structures for transport.
  • Phloem: Transports food from leaves to other parts.
    • Components: Sieve tubes, companion cells, phloem fibres, and phloem parenchyma.
    • Sieve tubes have perforated walls. Unlike xylem, phloem materials can move in both directions. Phloem cells are mostly living (except fibres).

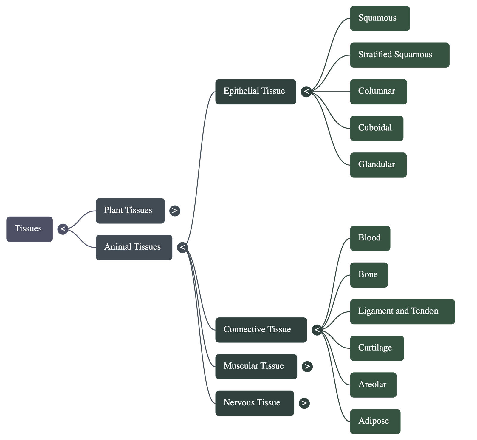
2. Animal Tissues

A. Epithelial Tissue

The covering or protective tissue. Cells are tightly packed with almost no intercellular spaces. Separated from underlying tissue by a basement membrane.

  • Squamous Epithelium: Thin, flat cells.
    • Simple: Delicate lining (lung alveoli, blood vessels) for transport.
    • Stratified: Arranged in layers to prevent wear and tear (skin).
  • Columnar Epithelium: Tall, pillar-like cells. Found where absorption and secretion occur (intestine).
    • Ciliated: Contains hair-like cilia (respiratory tract) to move mucus.
  • Cuboidal Epithelium: Cube-shaped. Provides mechanical support (kidney tubules, salivary glands).
  • Glandular Epithelium: Folds inward to form multicellular glands that secrete substances.

B. Connective Tissue

Cells are loosely spaced and embedded in an intercellular matrix (jelly-like, fluid, dense, or rigid).

  • Blood: Fluid matrix called plasma (contains proteins, salts, hormones) with suspended RBCs, WBCs, and platelets. Transports gases, food, and waste.
  • Bone: Hard matrix made of calcium and phosphorus compounds. Forms the framework/skeleton, anchors muscles, and protects organs.
  • Ligament: Connects bone to bone. Elastic and strong with very little matrix.
  • Tendon: Connects muscle to bone. Fibrous, strong, with limited flexibility.
  • Cartilage: Solid matrix of proteins and sugars. Smoothens bone surfaces at joints; found in nose, ear, trachea. Flexible.
  • Areolar: Found between skin and muscles, around blood vessels. Fills space inside organs and helps in repair.
  • Adipose: Stores fat below skin and between organs. Acts as an insulator.

C. Muscular Tissue

Consists of elongated cells (muscle fibres) responsible for movement via contractile proteins.

  • Striated (Skeletal/Voluntary):
    • Long, cylindrical, unbranched, multinucleate cells.
    • Show light and dark bands (striations).
    • Attached to bones; help in voluntary movement.
  • Smooth (Unstriated/Involuntary):
    • Spindle-shaped, uninucleate cells.
    • Found in alimentary canal, blood vessels, iris, ureters.
    • Control involuntary movements.
  • Cardiac Muscle:
    • Cylindrical, branched, uninucleate cells.
    • Found only in the heart.
    • Rhythmic contraction and relaxation throughout life (involuntary).

D. Nervous Tissue

  • Specialized for receiving stimuli and transmitting rapid signals (nerve impulses) throughout the body.
  • Found in the brain, spinal cord, and nerves.
  • Neuron (Nerve Cell): The unit of nervous tissue.
    • Consists of a cell body with a nucleus and cytoplasm.
    • Axon: A single long part.
    • Dendrites: Short, branched parts.
    • Can be up to a meter long.
Quick Navigation:
| | |
1 / 1
Quick Navigation:
| | |
Quick Navigation:
| | |