Q&A & Flashcards Available

Access questions, answers and flashcards for this chapter

View Q&A
Infographic
Quick Navigation:
| | | |

Magnifying Glass

1. Pre-Reading and Introduction

  • The chapter opens with activities encouraging the observation of pictures to understand the practical uses of a magnifying glass.
  • It prompts a discussion on why people use magnifying instruments and what everyday objects individuals would like to observe under a lens to satisfy their curiosity.

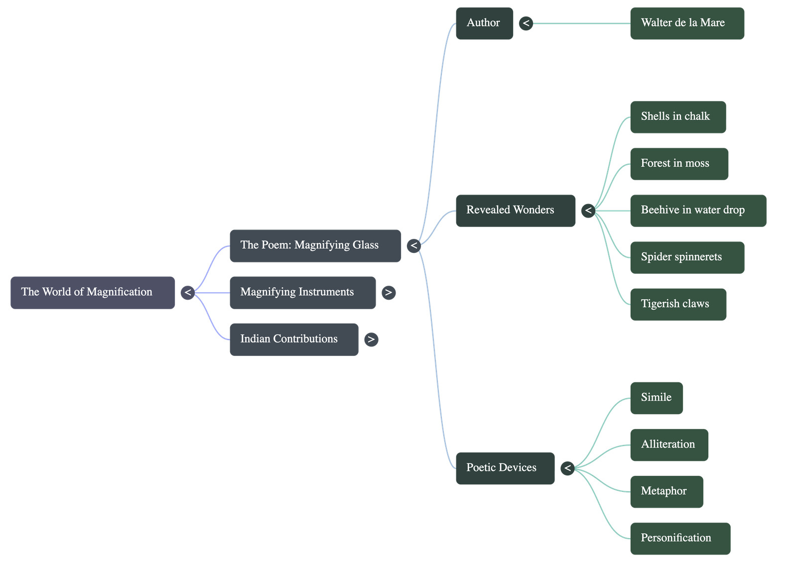
2. Summary of the Poem (by Walter de la Mare)

  • The Magic of Magnification: The poem explores the transformative power and "magic" of close observation, showing how tiny, ordinary things become grand and complex when magnified.
  • Hidden Wonders of Nature: Through the lens, a simple scrap of chalk reveals myriad shells, an inch of moss looks like a dense forest with flowers and trees, and a drop of water appears as busy as a hive of bees.
  • The Spider's Web: The speaker watches in awe as a spider deftly spins web-silk from its spinnerets. The magnified view makes the spider's claws look "tigerish" and intimidating to the silly flies caught in its net.
  • Vision of the Cosmos: In the final stanza, the poem shifts focus from microscopic earthly objects to vast celestial bodies. The poet imagines that with powerful lenses, the moon would seem so close that one could take a walk on it in a single afternoon.

3. Literary Devices & Poetic Structure

  • Structure: The poem is written in quatrains (four-line stanzas) and features an engaging rhyme scheme (like ABCD / ABCB).
  • Tone: The overarching tone of the poem is one of wonder, fascination, and deep curiosity about the natural world.
  • Figures of Speech:
    • Personification: The phrase "Magic talk" attributes human-like communication to the magnifying glass.
    • Visual Imagery: Paints vivid pictures of intricate patterns, such as an inch of moss transforming into a forest.
    • Simile, Metaphor, and Alliteration are actively utilized to emphasize the majestic nature of tiny things.
  • Punctuation: Exclamation marks are used purposefully to express surprise and sheer excitement at the hidden details.

4. Grammar and Vocabulary Enrichment

  • Collective Nouns: Introduces proper groupings such as a swarm of bees/locusts, a constellation of stars, a grove of trees, a troupe of dancers, a battalion of soldiers, and a fleet of ships.
  • Idioms with 'Eye': Explores expressions like apple of one's eye, in the blink of an eye, keep an eye on, turn a blind eye, see eye to eye, and bird's-eye view, along with their meanings.
  • Suffixes (-ish): Demonstrates how to form adjectives from nouns by adding "-ish" (e.g., transforming "tiger" to "tigerish", or applying it to words like girl, boy, book).

5. Listening, Speaking, and Writing Skills

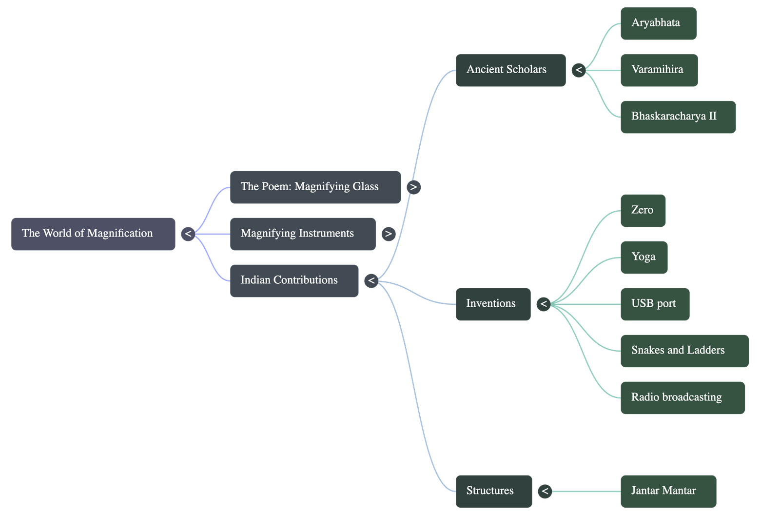
  • Listening Activity: Features a conversation between a father and daughter highlighting India's lesser-known contributions to the world, such as radio broadcasting, fibre optics, the USB port, the concept of zero, yoga, and the game of snakes and ladders.
  • Pronunciation: Focuses on the phonetic distinction between the /v/ sound (which creates vibration) and the /f/ sound (no vibration), using words from the text like "vase", "flowers", and "afternoon".
  • Speaking Activity: Encourages imaginative communication, such as discussing a trip to a newly discovered planet or pitching a brand-new wonder invention.
  • Writing Activity: Teaches the elements of writing a dialogue. It emphasizes setting the scene, choosing a formal or informal tone, using expressive actions in brackets, and incorporating filler words to make the conversation sound natural.

6. Scientific Explorations: Optics and Observatories

  • Visual Aids: Discusses how lenses help individuals with low vision through tools like magnifying spectacles, stand magnifiers, hand-held magnifiers, and small telescopes.
  • World-Famous Telescopes:
    • ARIES: The largest telescope in India for studying celestial objects, located in Nainital.
    • IAO (Indian Astronomical Observatory): A high-altitude station in Hanle, Ladakh.
    • James Webb Space Telescope: The most complex space telescope launched by NASA, orbiting 1.5 million kilometers from Earth.
    • Mauna Kea Observatory: Located on a dormant volcano in Hawaii; hosts top-tier observatories due to its high elevation, dry environment, and stable airflow.

7. Ancient Indian Scholars in Astronomy

  • Āryabhaṭa: Wrote Āryabhaṭiyam, proposed a heliocentric model of the solar system long before Copernicus, and provided scientific explanations for solar and lunar eclipses.
  • Varāmihira: A sixth-century astronomer and mathematician who authored the Pañchasiddhāntika, a compendium of Greek, Egyptian, Roman, and Indian astronomy.
  • Bhāskarachārya II: A tenth-century scholar whose works, Siddhāntaśiromaṇi and Karaṇakutūhala, compiled advanced data on planetary positions and eclipses.
  • Jantar Mantar: Highlights the monumental astronomical observatories built by Maharaja Sawai Jai Singh II in 1724 across five cities (including New Delhi, a UNESCO World Heritage Site), designed for precise celestial measurements.
Quick Navigation:
| | | |
1 / 1
Quick Navigation:
| | | |
Quick Navigation:
| | | |
Quick Navigation:
| | | |