Q&A & Flashcards Available

Access questions, answers and flashcards for this chapter

View Q&A
Quick Navigation:
| | | | |
Infographic
Quick Navigation:
| | | | |

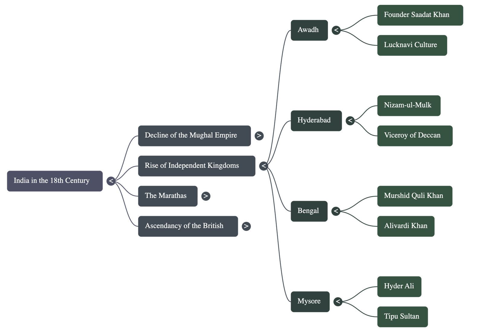
India in the 18th Century

The 18th century in India was defined by the decline of the Mughal Empire, the rise of independent regional kingdoms, and the eventual ascendancy of the British.

1. The Decline of the Mughal Empire

  • Weak Successors: After the death of Aurangzeb in 1707, a series of nine "Later Mughals" ruled, but they were generally too weak to maintain the empire's integrity.
  • Aurangzeb’s Flawed Policies: His long wars in the Deccan drained the treasury, and his religious intolerance—such as reimposing the jizya tax—alienated groups like the Rajputs, Sikhs, and Marathas.
  • Internal Administrative Decay:
    • Law of Succession: The Mughals lacked a law of primogeniture, leading to violent wars of succession where nobles acted as "king-makers" to serve their own interests.
    • Factionalism: The nobility was divided into competing groups—the Iranis, Turanis, and Hindustanis—who often conspired against each other rather than defending the state.
    • Jagirdari Crisis: An increase in the number of mansabdars (officials) and a shortage of available land (jagirs) led to a revenue crisis and reduced the empire's military strength.
  • Foreign Invasions: Invasions by Nadir Shah (1739) and Ahmad Shah Abdali exposed the empire's military weakness; Nadir Shah looted the famous Kohinoor diamond and the Peacock Throne.

2. Rise of Independent and Semi-Independent Kingdoms

  • Awadh: Founded by Saadat Khan in 1722, it became a center of the distinct "Lucknavi" culture, excelling in literature and architecture.
  • Bengal: Murshid Quli Khan and his successors established a prosperous state, though they were eventually outmaneuvered by the expansionist British East India Company.
  • Hyderabad: Established by Nizam-ul-Mulk in 1724 after he left the Mughal court due to lack of support for his administrative reforms.
  • Mysore: Under Hyder Ali and Tipu Sultan, Mysore became a powerful state with a modernized army and a strong economy. Tipu Sultan was known for introducing new coinage, calendars, and weights.
  • Other States: The Rajputs (under Sawai Jai Singh of Jaipur), the Sikhs (under Maharaja Ranjit Singh), and the Marathas also asserted their independence during this period.

3. The Maratha Bid for Supremacy

  • Shift to Peshwaship: Following a civil war between Shahu and Tara Bai, the Peshwa (Chief Minister) became the de facto hereditary ruler of the Marathas.
  • Expansion: Under Peshwas like Baji Rao I and Balaji Baji Rao, the Marathas expanded their control into Malwa, Gujarat, and parts of the Deccan, collecting taxes like chauth and sardeshmukhi.
  • The Third Battle of Panipat (1761): The Maratha dream of replacing the Mughals ended when they were defeated by the superior forces and equipment of Ahmad Shah Abdali.
  • Consequences of Defeat: The Maratha failure at Panipat shattered their political prestige and created a power vacuum that facilitated British consolidation in India.

4. Economic and Military Conditions

  • Economic Deterioration: Prolonged wars, high taxes, and the jagirdari crisis ruined agriculture and industries.
  • Military Weakness: The Mughal army remained organized on feudal lines, with soldiers often more loyal to their immediate commanders (mansabdars) than the emperor.

Analogy for Understanding: The 18th-century Mughal Empire was like a grand, centuries-old banyan tree that had begun to rot from within. While its massive trunk (the central authority) grew brittle due to internal decay and pests (administrative and succession crises), many of its sprawling branches (provincial governors) dropped roots of their own to become independent trees. When a series of external storms (foreign invasions) finally snapped the main trunk, these smaller trees competed for space, until a new gardener (the British) arrived to prune them all back and take control of the entire garden.

Quick Navigation:
| | | | |
1 / 1
Quick Navigation:
| | | | |
Quick Navigation:
| | | | |
Quick Navigation:
| | | | |