Q&A & Flashcards Available

Access questions, answers and flashcards for this chapter

View Q&A
Infographic
Quick Navigation:
| |

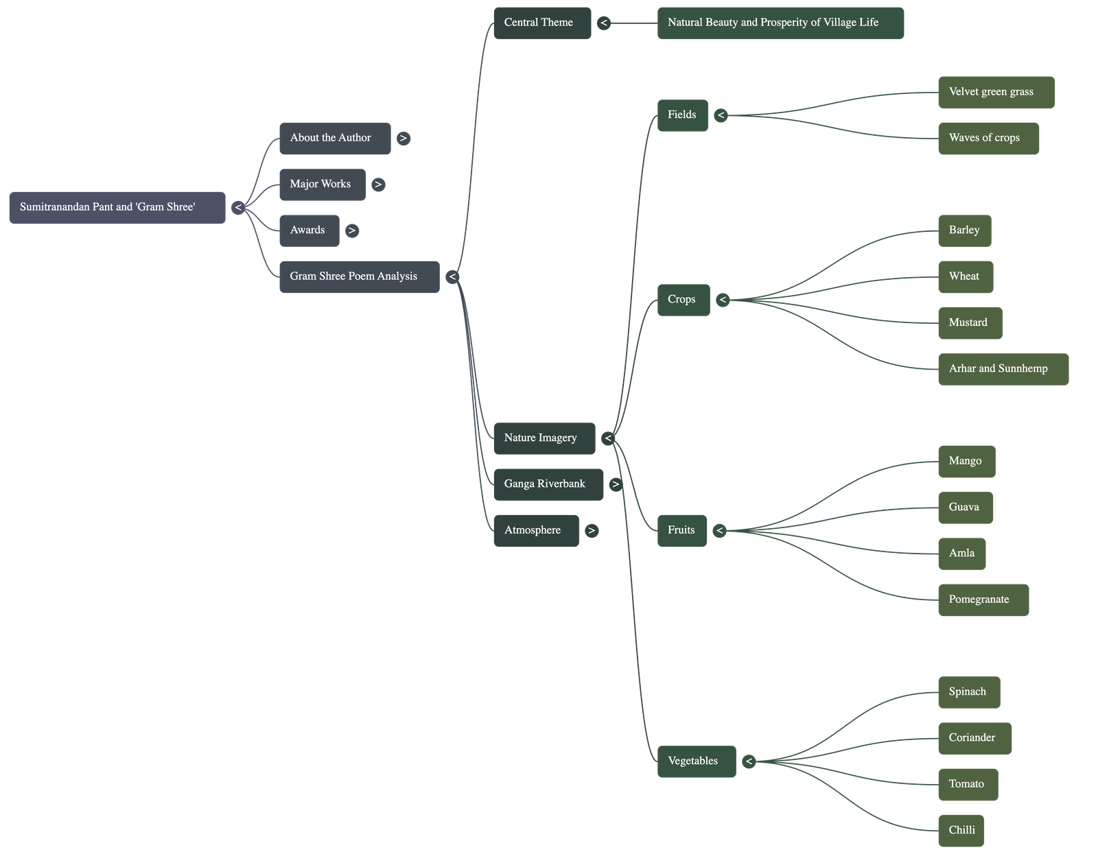
ग्राम श्री

कवि परिचय: इस कविता के रचयिता सुमित्रानंदन पंत हैं, जिन्हें छायावादी कविता का प्रमुख स्तंभ माना जाता है। उनका जन्म 1900 में उत्तराखंड के कौसानी में हुआ था। उन्हें उनकी रचनाओं के लिए साहित्य अकादमी, भारतीय ज्ञानपीठ और सोवियत लैंड नेहरू पुरस्कार से सम्मानित किया गया है।

अध्याय का विस्तृत सारांश

  • प्राकृतिक सौंदर्य और हरियाली: खेतों में दूर-दूर तक मखमल जैसी कोमल हरियाली फैली हुई है। जब सूर्य की किरणें इन पर पड़ती हैं, तो वे चांदी की उजली जाली की तरह चमकती हैं। हरे-भरे तिनकों पर ओस की बूंदें ऐसी लगती हैं जैसे उनके शरीर में हरा रक्त झलक रहा हो।
  • फसलों का वैभव: जौ और गेहूं की बालियां आने से धरती रोमांचित लग रही है। अरहर और सनई की फलियां हवा में हिलते समय ऐसी आवाज करती हैं जैसे सोने की किंकणियाँ (करधनी) बज रही हों। चारों ओर सरसों के पीले फूलों की तैलीय खुशबू फैली हुई है।
  • पुष्प और तितलियाँ: विभिन्न रंगों के फूलों के बीच मटर की फसल ऐसी खड़ी है मानो सखियाँ आपस में हंस रही हों। उन रंग-बिरंगे फूलों पर सुंदर तितलियाँ एक वृंत (डंठल) से दूसरे वृंत तक उड़ती फिर रही हैं।
  • फलों के बागों की शोभा: आम के पेड़ों पर चांदी और सोने जैसी मंजरियां (बौर) आ गई हैं। पतझड़ के कारण ढाक और पीपल के पत्ते गिर रहे हैं, जिससे कोयल मदहोश होकर गा रही है। कटहल, जामुन, आड़ू, नींबू और अनार जैसे फल पेड़ों पर लद गए हैं।
  • सब्जियों की प्रचुरता: खेतों में पालक, धनिया, लौकी और सेम की लताएं फैल गई हैं। टमाटर पककर मखमल की तरह लाल हो गए हैं और पौधों पर मिर्चें ऐसे लटक रही हैं जैसे कोई बड़ी हरी थैली हो।
  • गंगा तट का दृश्य: गंगा की सुनहरी रेत पर पड़ने वाली धारियां ऐसी लगती हैं जैसे बालू के सांप हों। नदी के किनारे तरबूजों की खेती और घास की चादर बिछी है। वहां बगुले अपनी कलगी संवारते हैं और सुरखाब जैसे पक्षी पानी में तैरते नजर आते हैं।
  • निष्कर्ष (मरकत सा गांव): कवि ने गांव की तुलना 'मरकत' (पन्ना रत्न) के खुले डिब्बे से की है, क्योंकि यह चारों ओर से हरियाली और सुंदरता से भरा हुआ है। नीले आकाश के नीचे सर्दियों की सुनहरी धूप में सोया हुआ यह गांव अपनी अनुपम शोभा से हर व्यक्ति के मन को अपनी ओर खींच लेता है।
यह कविता ग्रामीण भारत की समृद्धि और प्रकृति के साथ मनुष्य के प्रगाढ़ संबंधों को जीवंत रूप में प्रस्तुत करती है।
Quick Navigation:
| |
Quick Navigation:
| |