Q&A & Flashcards Available

Access questions, answers and flashcards for this chapter

View Q&A
Quick Navigation:
| | | | |
Infographic
Quick Navigation:
| | | | |

The American War of Independence

Following is a point-wise summary of the American War of Independence:

  • The Influence of Enlightenment: The 17th and 18th centuries, known as the Age of Reason, saw thinkers like John Locke, Rousseau, and Voltaire foster the spirit of humanism and individual freedom. Their ideas on political independence and democracy paved the way for the revolution.
  • Establishment of the 13 Colonies: Between 1607 and 1707, Britain established 13 colonies along the eastern coast of North America. While these colonies had elected Legislative Assemblies for local matters, the British Crown controlled trade and imposed taxes.
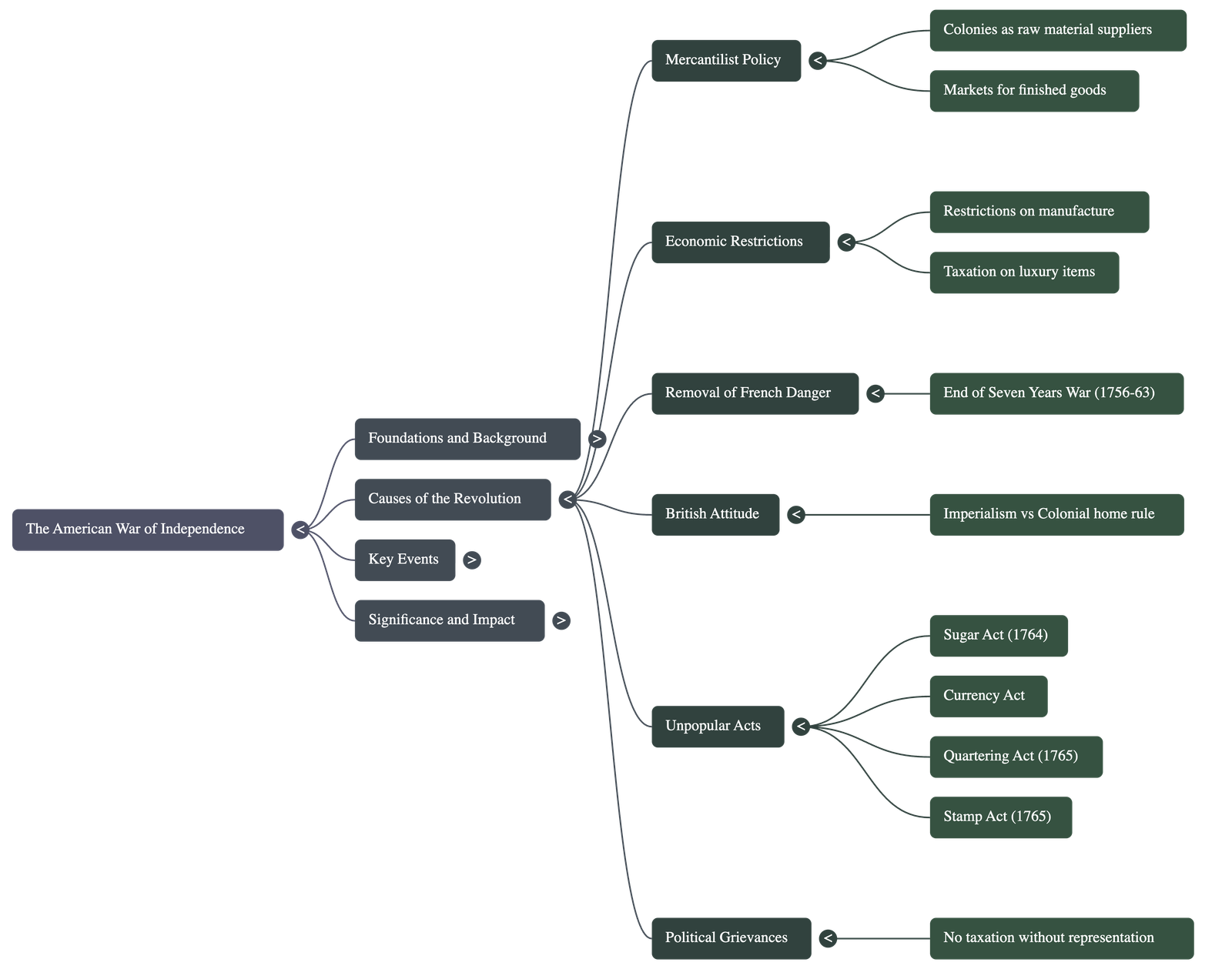
  • Economic Exploitation through Mercantilism: Britain followed a mercantilist policy, viewing the colonies as sources of raw materials and markets for finished goods. This included restricting colonial manufacturing (like iron and wool) and forcing them to export products like cotton and tobacco only to England at fixed prices.
  • Removal of the French Danger: After Britain defeated France in the Seven Years War (1756–63), the colonists no longer feared French attacks. This made them feel less dependent on British military protection and more willing to resist British rule.
  • Unpopular Acts and Taxation: To recover war expenses, the British Parliament passed several acts, including the Sugar Act (1764), Stamp Act (1765), Quartering Act (1765), and Currency Act. Protesting these, the colonists raised the slogan, "No taxation without representation," arguing that only their own assemblies had the right to tax them.
  • The Boston Tea Party: This event was the immediate trigger for the war. Protesting the Tea Act, colonists dumped 340 boxes of tea into the sea at Boston port.
  • The War and Declaration of Independence: The war began in 1775. On July 4, 1776, the Continental Congress adopted the Declaration of Independence, written by Thomas Jefferson, asserting that the colonies were free to govern themselves.
  • American Victory: Led by George Washington, the American forces (supported by the French) defeated the British forces led by Lord Cornwallis. The war ended with the Treaty of Paris in 1783, where Britain formally recognized the independence of the 13 colonies.
  • The U.S. Constitution: In 1787, a Constitution was framed that established the USA as a republic with a federal system. It introduced a Presidential system, the separation of powers with checks and balances, and guaranteed rights like freedom of speech and religion.
  • Global Significance: The revolution marked the defeat of imperialism and the birth of a new democratic nation. It inspired the French Revolution and provided a model for anti-colonial movements in South America, Asia, and Africa.

To understand this historic shift, think of the American Revolution as a young adult moving out of a restrictive household; the colonies (the young adult) felt they were contributing to the household's wealth but had no say in the rules, leading them to declare their independence and build their own home based on entirely new principles.

Quick Navigation:
| | | | |
1 / 1
Quick Navigation:
| | | | |
Quick Navigation:
| | | | |
Quick Navigation:
| | | | |