Q&A & Flashcards Available

Access questions, answers and flashcards for this chapter

View Q&A
Quick Navigation:
| | | | |
Infographic
Quick Navigation:
| | | | |

Overview of Chapter 9, "Food Production," which details how microorganisms, plants, and animals are utilized for food and other essential resources.

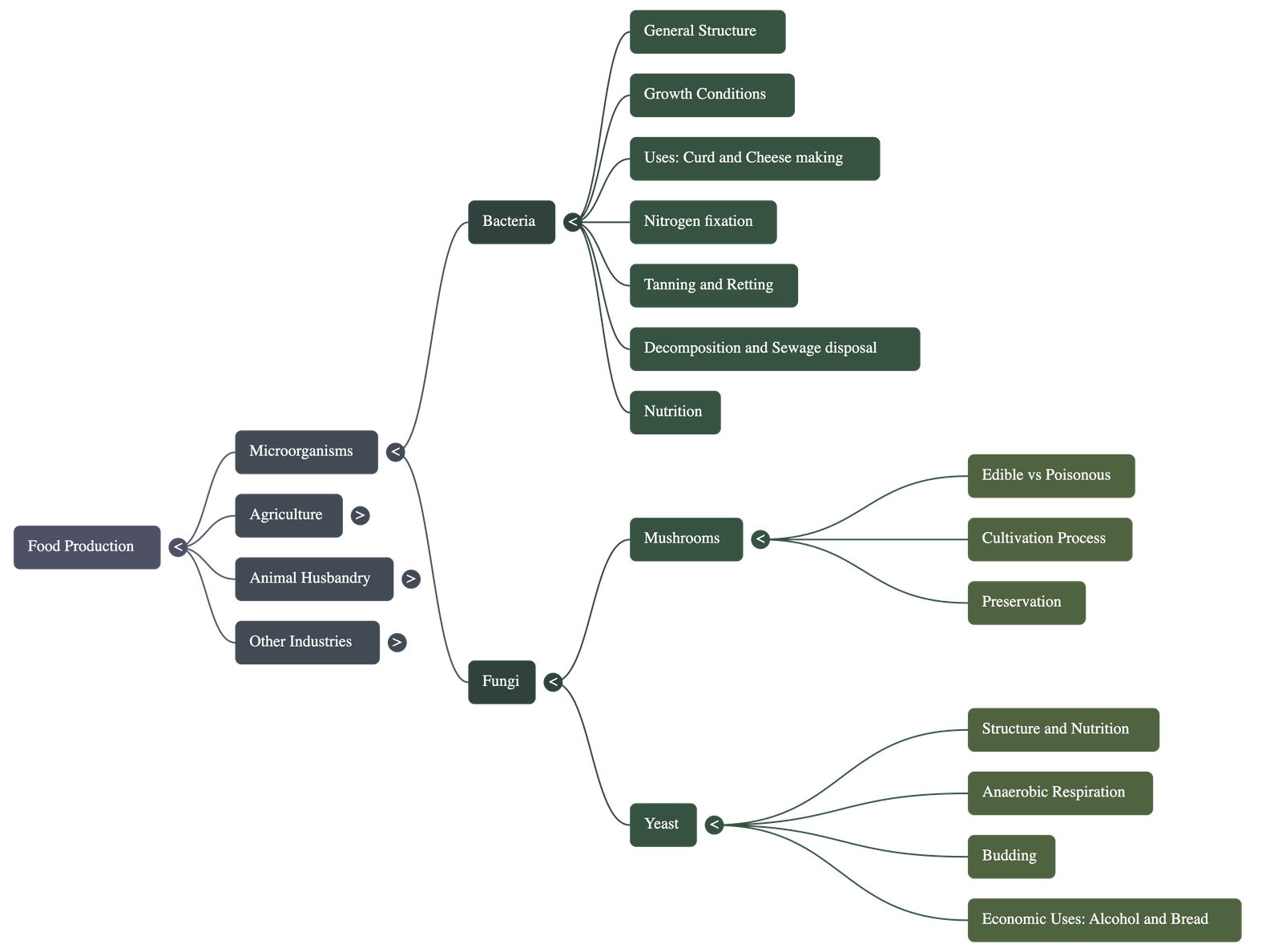
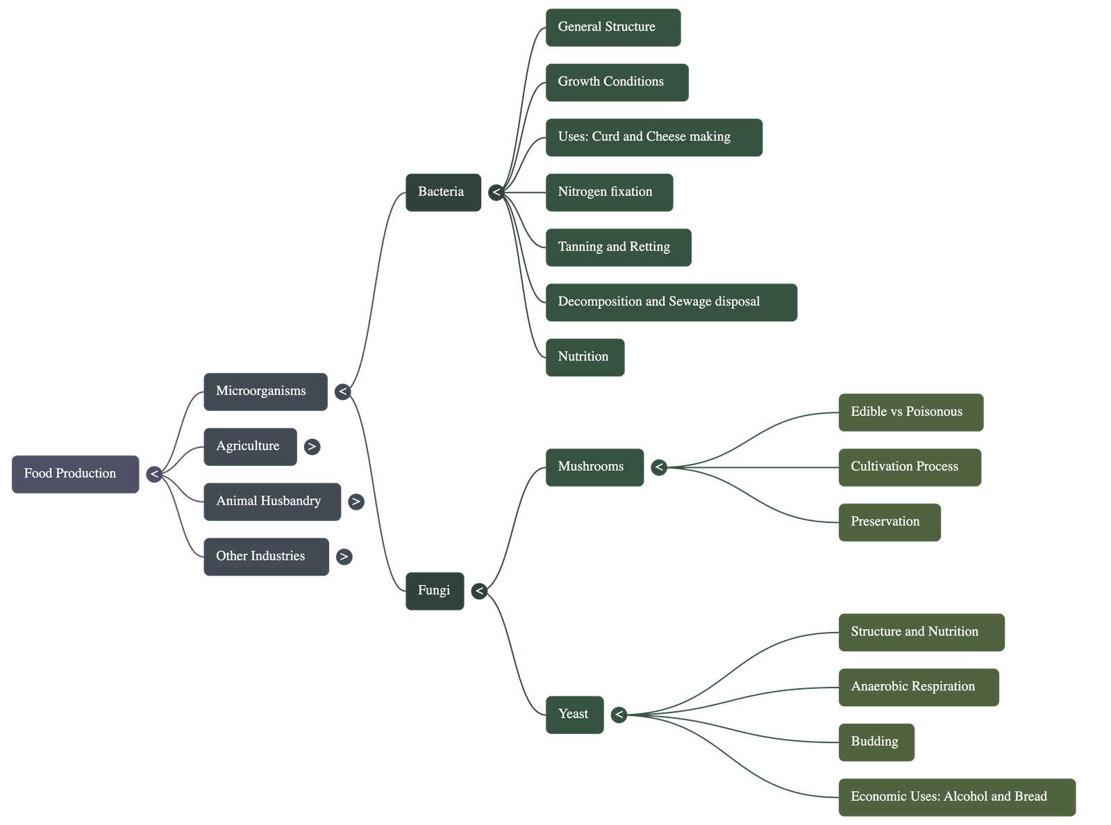
1. Microorganisms in Food Production

  • Bacteria: These are microscopic organisms of various shapes (round, rod, spring, or comma) that require specific pH, temperature, and oxygen levels to flourish.
    • Industrial Uses: Bacteria are essential for making curd (Lactobacillus) and cheese, fixing nitrogen in soil, tanning leather, and decomposing sewage,.
  • Fungi (Mushrooms): Certain varieties like the white button mushroom are highly nutritious sources of proteins and minerals,.
    • Cultivation: Growing mushrooms involves five major steps: composting (preparing substrate), spawning (planting "seeds"), casing (adding soil), cropping/harvesting, and preservation,.
  • Yeast: A single-celled fungus that reproduces asexually by budding.
    • Economic Importance: Yeast is vital for alcoholic fermentation used in brewing beer and wine-making. In bread making, yeast ferments sugar to produce carbon dioxide, which makes the dough rise.

2. Agriculture and Crop Production

  • Classification of Crops: Agriculture is divided into food crops (cereals, pulses) for consumption and cash crops (rubber, tea, coffee) for commercial purposes.
  • Crop Seasons in India:
    • Kharif Crops: Grown in the rainy season (June–October), such as rice.
    • Rabi Crops: Grown in the winter season (October/November onwards), such as wheat.
  • Cultivation Methods: Seeds are sown through methods like broadcasting (throwing), dibbling, drilling, or transplantation (moving seedlings from nurseries to fields).
  • Modern Agricultural Trends:
    • Organic Farming: Focusing on raising crops without inorganic fertilizers or pesticides to maintain soil fertility.
    • Green Revolution: A period of tremendous increase in wheat production in India, spearheaded by scientist M.S. Swaminathan.

3. Animal Husbandry and Other Industries

  • Cattle Farming: Cattle are raised for milk (milch animals) and work. They require a diet of roughage (fibrous fodder) and concentrates (nutrient-rich grains).
  • Poultry: Focused on producing eggs (eggers/layers) and meat (broilers). Common breeds include the indigenous Aseel and the exotic White Leghorn.
  • Fish Farming (Pisciculture): The production and management of fish in water bodies. It is a vital source of protein and vitamins A and D,.
  • Livestock (Goats, Sheep, Pigs): These animals provide meat (mutton, pork), wool, and skins. Important goat breeds include Gaddi and Kashmiri Pashmina.
  • Sericulture: The artificial rearing of silkworms to produce silk from their cocoons.
  • Apiculture: The rearing of honey bees (such as Apis indica) to obtain honey and beeswax.

Analogy for Understanding: Think of Food Production as a vast industrial kitchen. The microbes (bacteria and yeast) are the specialized "mini-chefs" that handle fermentation and chemical changes; Agriculture is the "pantry" providing raw ingredients like grains and vegetables; and Animal Husbandry is the "dairy and meat station" that manages livestock to ensure a steady supply of protein and milk.

Quick Navigation:
| | | | |
1 / 1
Quick Navigation:
| | | | |
Quick Navigation:
| | | | |
Quick Navigation:
| | | | |