Q&A & Flashcards Available

Access questions, answers and flashcards for this chapter

View Q&A
Quick Navigation:
| | | | |
Infographic
Quick Navigation:
| | | | |

This chapter provides a detailed overview of how plants reproduce through both asexual and sexual methods, as well as the mechanisms they use to spread their offspring.

Modes of Reproduction

  • Reproduction is defined as the process by which living organisms produce individuals of their own kind to ensure the survival of their species.
  • There are two primary modes of reproduction in plants: Asexual (or Vegetative) and Sexual.

Asexual Reproduction Methods

  • Binary Fission: Common in lower plants like bacteria, where a single nucleus and cell split into two identical daughter cells.
  • Multiple Fission: Occurs in organisms like Chlorella, where one cell divides into four daughter cells.
  • Budding: In yeast, the parent cell produces an outgrowth called a bud that eventually detaches to lead an independent life.
  • Fragmentation: Organisms like Spirogyra break into two or more parts, each of which grows into a new individual.
  • Spore Formation: Mosses and ferns produce light spores on the underside of their leaves, which are carried by wind or insects to grow into new plants under suitable conditions.

Vegetative Propagation

  • Natural Vegetative Reproduction: New plants are produced from vegetative parts called propagules, such as stems (potato, ginger, onion), roots (sweet potato, carrot), and leaves (Bryophyllum),,,.
  • Artificial Propagation: Farmers and horticulturists use techniques like cutting (sugarcane), layering (jasmine, mint), grafting (mango, rose), and micro-propagation (tissue culture) to grow plants,.
  • Micro-propagation: This involves growing plant cells or tissues in a nutrient medium to form a callus, which then differentiates into tiny plantlets; this method is used to multiply disease-free stock rapidly,.
  • Advantages and Disadvantages: Vegetative reproduction is faster and produces identical offspring, but it can lead to overcrowding and makes the entire population susceptible to the same diseases.

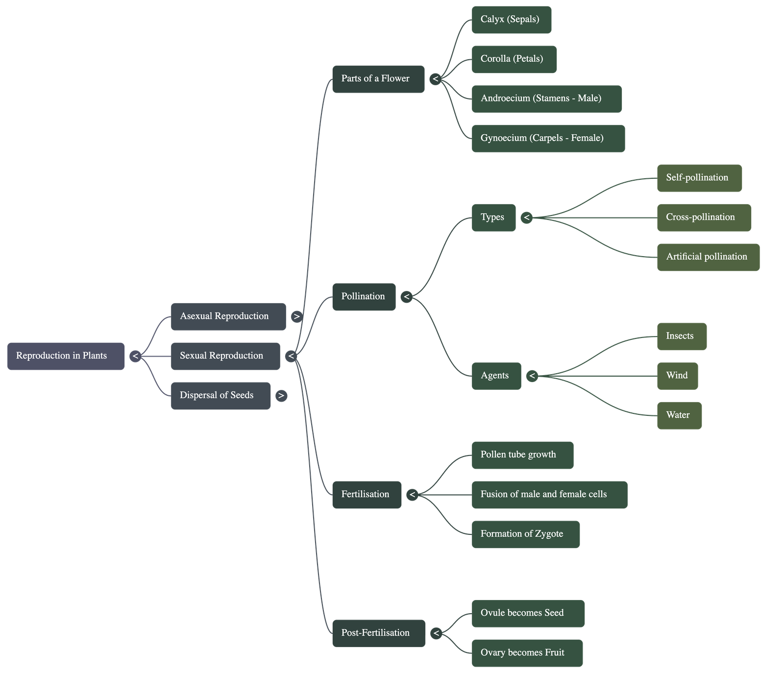
Sexual Reproduction and Flower Structure

  • The flower is the reproductive organ of the plant, typically consisting of four whorls: sepals (calyx), petals (corolla), stamens (male part), and carpels/pistils (female part),.
  • Stamens consist of a filament and an anther, which produces pollen grains,.
  • Carpels consist of the stigma (receptive tip), style (middle tube), and ovary (containing ovules).
  • Flowers can be bisexual (containing both male and female parts) or unisexual (containing only one).

Pollination and Fertilisation

  • Pollination is the transfer of pollen grains from the anther to the stigma, categorized as self-pollination (within the same plant) or cross-pollination (between different plants of the same species).
  • Agents of pollination include insects (attracted by nectar, scent, and color), wind (carrying light, dry pollen), and water (for aquatic plants like Vallisneria),,.
  • Fertilisation occurs when a pollen tube grows down the style and enters the ovary, allowing male cells to fuse with female cells to produce a zygote,.
  • Post-fertilisation, the ovule becomes a seed and the ovary becomes a fruit.

Fruits, Seeds, and Dispersal

  • True vs. False Fruits: While most fruits develop from the ovary, false fruits like apples and strawberries develop from other parts of the flower, such as the base.
  • Seed Dispersal: To avoid competition for sunlight and minerals, seeds must be scattered away from the parent plant by wind, water, or animals,.
  • Seeds of some fruits, like tomatoes, can even pass through the human digestive system and remain viable for germination later.

To understand pollination and fertilisation, imagine the flower as a busy airport: pollination is the arrival of a passenger (pollen) at the terminal gate (stigma), while fertilisation is that passenger finally boarding the plane (ovule) to begin a new journey as a seed.

Quick Navigation:
| | | | |
1 / 1
Quick Navigation:
| | | | |
Quick Navigation:
| | | | |
Quick Navigation:
| | | | |