Q&A & Flashcards Available

Access questions, answers and flashcards for this chapter

View Q&A
Infographic
Quick Navigation:
| | |

Getting Connected Internet

Introduction to the Internet

  • The Internet is a global network used to search for information, gather resources, and enhance knowledge.
  • It has largely replaced traditional libraries as the primary source for multimedia resources like images, videos, and text.
  • Common uses include sharing videos via messenger apps, blogging, making video calls (e.g., Skype), and joining online courses.

Web Browsers and Navigation

  • A Web Browser is the software required to access information on the World Wide Web (WWW).
  • Popular examples include Mozilla Firefox, Google Chrome, and Opera.
  • The Address Bar allows users to type the specific URL (Uniform Resource Locator) of a webpage to access it directly.
  • A Website is a collection of webpages, and the Home Page is the first page encountered when opening a website.
  • Hyperlinks are clickable text or images that connect to other webpages; the mouse cursor typically changes to a hand symbol when hovering over them.

Search Engines and Effective Searching

  • Search Engines (like Google, Bing, Yahoo) are tools used to find information when the specific URL is unknown.
  • Users enter Keywords into a search box to find relevant resources.
  • Search results can be filtered by type, such as "All," "Images," or "Videos," to narrow down the information.
  • Advanced Search Operators can be used to refine results:
    • AND: Includes pages containing all specified keywords.
    • OR: Includes pages containing at least one of the keywords.
    • " " (Quotes): Finds the exact phrase within the quotes.
    • ... (Ellipsis): Finds results within a specific number range (e.g., years).

Managing and Evaluating Resources

  • Bookmarking: Saving the URL of a webpage for future reference using the "star" icon in the browser.
  • Plug-ins: Additional software that enables the browser to display specific types of multimedia content.
  • Evaluation: Not all information on the web is accurate. Users must check the website’s ownership, reliability, purpose (commercial vs. educational), and cross-check facts with authentic sources.
  • Citation: Always give credit to the original owner of a resource when using it.

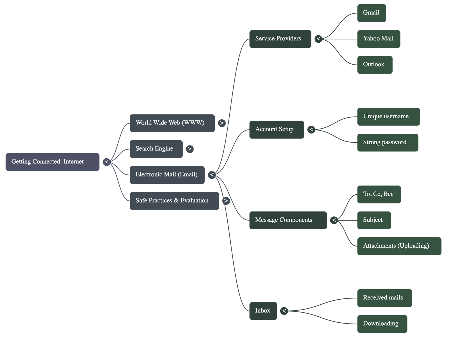
Electronic Mail (Email)

  • Email allows users to communicate and share files (attachments) globally via internet-enabled devices.
  • Common service providers include Gmail, Yahoo Mail, and Outlook.
  • Key Components of an Email:
    • To: The recipient's email address.
    • Cc (Carbon Copy): Sends a copy to others; all recipients can see these addresses.
    • Bcc (Blind Carbon Copy): Sends a copy privately; other recipients cannot see these addresses.
    • Subject: A brief description of the email's content.
    • Attachments: Files (images, documents) sent along with the message.
  • Uploading refers to attaching a document to an email, while Downloading refers to saving a file from the internet to a local computer.

Internet Safety and Security

  • Passwords: Should be strong, using a combination of uppercase/lowercase letters, numbers, and symbols, and changed frequently.
  • Secure Websites: Look for "https" in the URL, indicating a secure connection.
  • Safe Search: Ensure browser safety settings are turned ON.
  • Malware and Viruses: Harmful programs that can destroy data or affect performance. Users should use anti-virus software (e.g., Norton, Kaspersky) and scan all downloads.
  • Responsible Behavior: Users should exercise caution and set an example for others in the "cyber world."
Quick Navigation:
| | |
1 / 1
Quick Navigation:
| | |
Quick Navigation:
| | |