Q&A & Flashcards Available

Access questions, answers and flashcards for this chapter

View Q&A
Quick Navigation:
| | | | |
Infographic
Quick Navigation:
| | | | |

Drawing from the sources provided, here is a point-wise summary of Chapter 8 on Electricity:

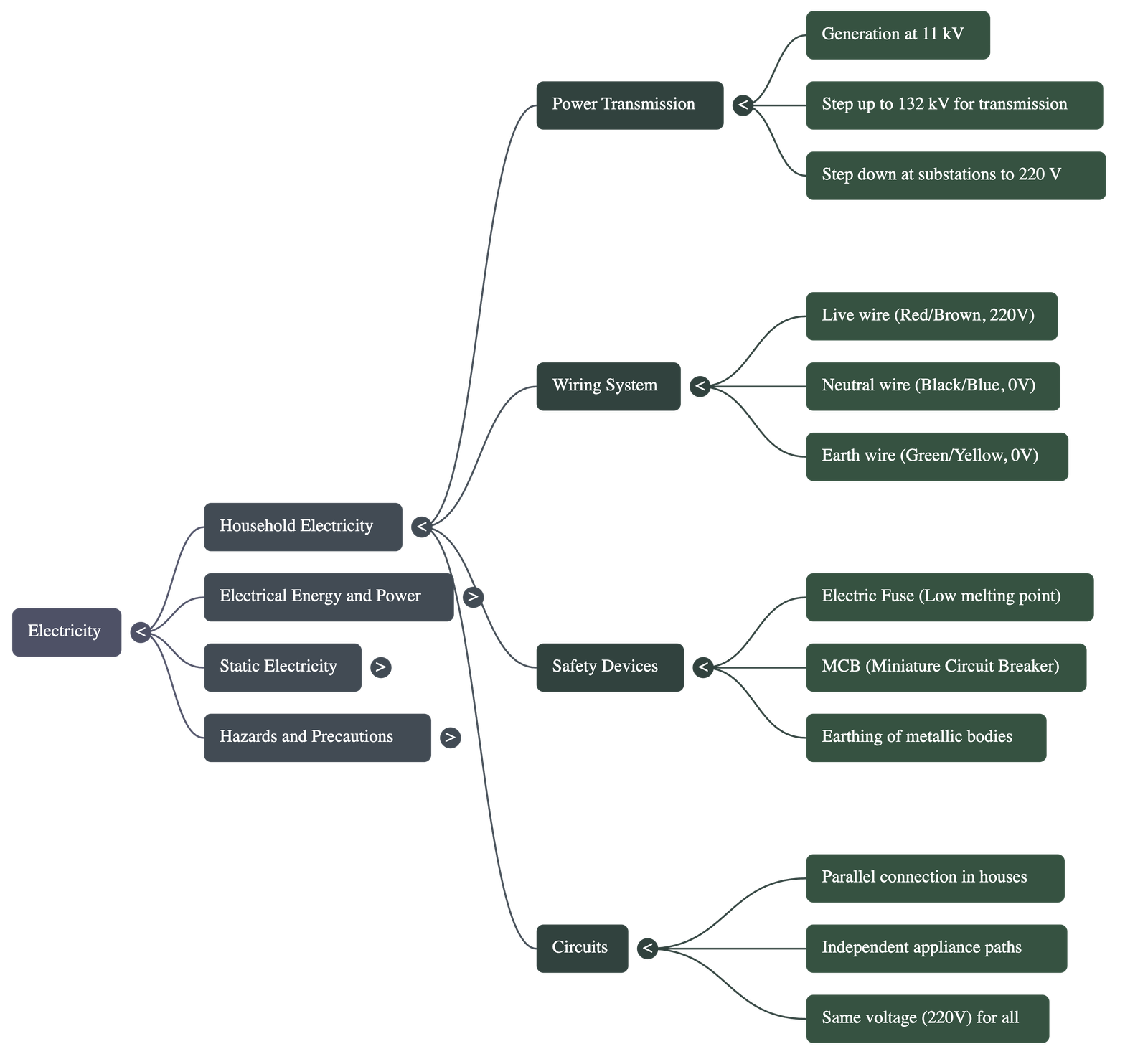
Section A: Household Electricity

  • Fundamentals of Current and Voltage: Electricity is essential for running daily appliances and is sourced from batteries, mains, generators, or solar cells. Potential difference (V) is defined as the work done in moving a unit charge, while Current (I) is the rate of flow of charges.
  • Power and Energy Calculations: Electrical power ($P$) is the rate of doing work ($P = VI$), and the total energy consumed ($W$) is calculated as $V \times I \times t$.
  • Power Transmission: Electricity is generated at 11 kV, stepped up to 132 kV for efficient long-distance transmission, and eventually stepped down to 220 V for household use.
  • Household Wiring: A standard supply cable contains three wires: the Live wire (carrying current at 220 V), the Neutral wire (providing a return path at 0 V), and the Earth wire (a safety path to the ground at 0 V).
  • Color Coding: For easy identification, the live wire is red or brown, the neutral wire is black or light blue, and the earth wire is green or yellow.
  • Safety Devices:
    • The Electric Fuse is a short wire made of a lead-tin alloy with a low melting point; it melts to break the circuit if the current becomes excessive.
    • Miniature Circuit Breakers (MCBs) act as automatic switches that trip to break the circuit during short circuits or overloading.
    • Earthing involves connecting the metallic body of an appliance to the earth wire to protect users from fatal electric shocks.
  • Circuit Connections: In households, all appliances are connected in parallel. This ensures that each device works at the same voltage (220 V) and can be operated independently without affecting others.
  • Commercial Units: Electrical energy consumption is measured in kilowatt-hours (kWh), where $1 \text{ kWh} = 3.6 \times 10^6 \text{ Joules}$. One kWh is also referred to as a "unit" on electricity bills.
  • Electrical Hazards: Key dangers include short-circuiting (live wire touching neutral wire), overloading (drawing too much current), and electric shocks from damp conditions or poor insulation.

Section B: Static Electricity

  • Definition: Unlike current electricity, static electricity refers to charges at rest, typically produced by friction when two objects are rubbed together.
  • Kinds of Charges: There are two types of charges: positive and negative. For example, a glass rod rubbed with silk becomes positively charged, while an ebonite rod rubbed with fur becomes negatively charged.
  • Law of Charges: A fundamental rule of static electricity is that like charges repel each other, while unlike charges attract each other.
  • Conservation of Charge: This principle states that the total charge of a system remains constant. During rubbing, charges are not created but are simply transferred; the object that loses electrons becomes positive, and the one that gains electrons becomes negative.
  • Atomic Explanation: Atoms consist of positive protons and neutral neutrons in the nucleus, with negative electrons revolving around them. Charging occurs when "free electrons" easily leave their atoms and move to another object during friction.

To better understand the flow of electricity in a household, you can think of it like a water plumbing system. The voltage is the water pressure that pushes everything along, the current is the actual volume of water flowing through the pipes, and the switches are like faucets that let you control that flow to specific areas without affecting the rest of the house.

Quick Navigation:
| | | | |
1 / 1
Quick Navigation:
| | | | |
Quick Navigation:
| | | | |
Quick Navigation:
| | | | |