Q&A & Flashcards Available

Access questions, answers and flashcards for this chapter

View Q&A
Quick Navigation:
| | | | |
Infographic
Quick Navigation:
| | | | |

Point-wise summary of Chapter 4, "Energy":

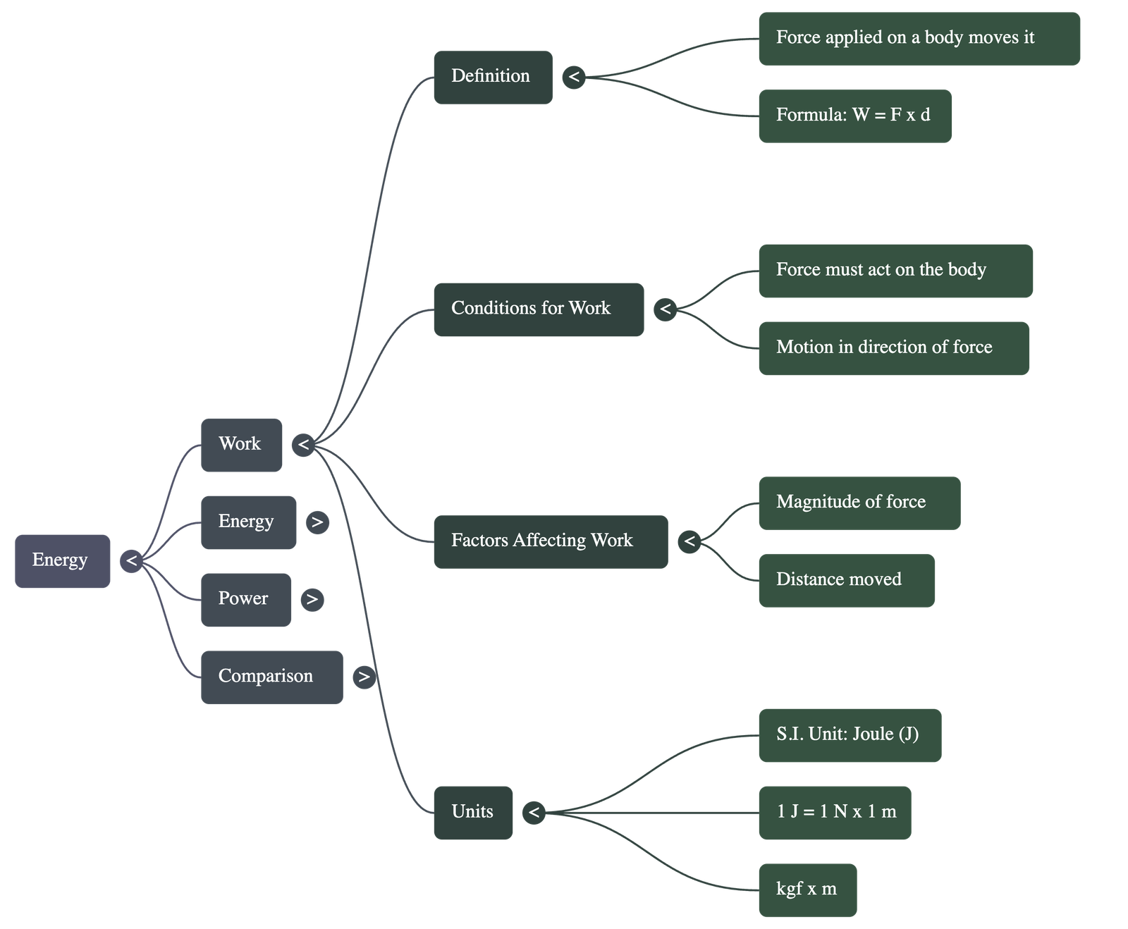
1. The Concept of Work

  • Definition: In physics, work is said to be done only when an applied force moves a body. If there is no motion produced, no work is done.
  • Conditions for Work: For work to be performed, two conditions must be met: a force must act on the body, and that force must produce a change in position (motion) or shape.
  • Mathematical Expression: Work ($W$) is the product of force ($F$) and the distance moved in the direction of the force ($d$): $W = F \times d$.
  • Factors Affecting Work: The amount of work depends on the magnitude of the force applied and the distance the body moves.
  • Unit of Work: The S.I. unit is the joule (J). One joule is defined as the work done when a force of one newton moves a body by one metre in the direction of the force.

2. The Concept of Energy

  • Definition: Energy is the capacity of doing work. A body possessing energy can perform work, and its energy decreases as it does so.
  • Relationship to Work: There is a direct relationship; the work done on a body to change its state is equal to the energy possessed by that body.
  • Unit of Energy: Like work, the S.I. unit of energy is the joule (J).

3. Mechanical Energy: Potential and Kinetic

  • Potential Energy (P.E.): This is the energy possessed by a body due to its state of rest or position.
    • Gravitational P.E.: Energy stored when a body is raised to a height ($U = mgh$). It depends on the body's mass and its height above the ground.
    • Elastic P.E.: Energy stored when the size or shape of a body is changed (e.g., a stretched bow or compressed spring).
  • Kinetic Energy (K.E.): This is the energy possessed by a body due to its state of motion.
    • Mathematical Expression: It is calculated as $K.E. = \frac{1}{2}mv^2$.
    • Factors: It depends on the mass and the speed of the body.

4. Energy Transformation and Conservation

  • Conversion: Potential energy can change into kinetic energy when put to use (e.g., a falling stone or a swinging pendulum).
  • Conservation of Mechanical Energy: In the absence of friction, the sum of potential and kinetic energy remains constant at each instant.
  • Common Transformations: Energy can change from one form to another, such as:
    • Mechanical to Electrical: Hydroelectric dams use falling water to rotate turbines.
    • Electrical to Heat/Sound/Light: Seen in appliances like heaters, loudspeakers, and bulbs.
    • Degradation of Energy: During transformation, some energy often converts into non-useful forms, like heat due to friction, which is called dissipation of energy.

5. The Concept of Power

  • Definition: Power is the rate of doing work or the rate at which energy is spent ($P = W / t$).
  • Factors Affecting Power: It depends on the amount of work done and the time taken to do it. A faster rate of work results in higher power.
  • Units of Power: The S.I. unit is the watt (W), where $1\text{ W} = 1\text{ J/s}$. Another common unit is horsepower (H.P.), where $1\text{ H.P.} = 746\text{ W}$.

Analogy for Understanding: Think of Energy as the total amount of money in your bank account (your capacity to spend), Work as the actual transaction of buying something (the action performed), and Power as how fast you are spending that money over time.

Quick Navigation:
| | | | |
1 / 1
Quick Navigation:
| | | | |
Quick Navigation:
| | | | |
Quick Navigation:
| | | | |