Q&A & Flashcards Available

Access questions, answers and flashcards for this chapter

View Q&A
Infographic
Quick Navigation:
| | | |

Reshaping India’s Political Map

1. Introduction to the Era

  • A Shifting Landscape: From the 11th to the 17th centuries, India saw unprecedented invasions by Turkic, Afghan, and Central Asian forces, attracted by the subcontinent's wealth and motivated by territorial and sometimes religious ambitions.
  • Impact: This era was marked by the rise and fall of new dynasties, shifting political boundaries, and the blending of indigenous and foreign cultural elements.

2. The Delhi Sultanate

  • Establishment: Following the defeat of King Prithviraj Chauhan in 1192, five successive dynasties (Mamluks, Khiljis, Tughlaqs, Sayyids, and Lodis) ruled parts of northern India.
  • Expansion and Instability: The period was defined by aggressive military campaigns, temple destruction, and violent successions (sultans averaged reigns of just nine years).
  • Key Rulers:
    • Ala-ud-din Khilji: Expanded into the south (plundering cities to fund his military) and successfully repelled Mongol invasions.
    • Muhammad bin Tughlaq: Known for ambitious but poorly executed ideas, such as shifting the capital from Delhi to Daulatabad and introducing a token copper currency, both of which caused economic and human loss.
  • Decline: Heavy taxation, forced labor, the discriminatory jizya tax, and the devastating invasion by Timur in 1398 heavily weakened the Sultanate.

3. The Vijayanagara Empire & Regional Resistance

  • Early Resistance to Delhi: Kingdoms like the Eastern Gangas (who built the Konark Sun Temple), Hoysalas, and the Mewar Kingdom under Rana Kumbha fiercely resisted the Sultanate's expansion.
  • Rise of Vijayanagara: Founded in the 14th century by brothers Harihara and Bukka at Hampi, it became the dominant power in the south.
  • Golden Age under Krishnadevaraya: In the 16th century, the empire reached its peak. It was a period of military might, grand architecture (like the Vitthala temple), and cultural renaissance in Sanskrit, Telugu, and Kannada.
  • Fall: The empire fragmented after a devastating defeat at the Battle of Talikota (1565) against a coalition of Deccan Sultanates.

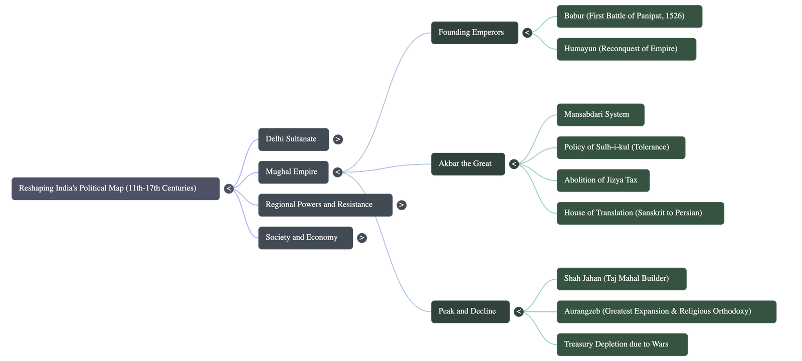
4. The Mughal Empire

  • Foundation: Babur defeated Ibrahim Lodi at the First Battle of Panipat (1526) using gunpowder and artillery, ending the Delhi Sultanate.
  • Akbar the Great: Overcame early challenges (defeating Himu at the Second Battle of Panipat). Though initially brutal (e.g., the massacre at Chittorgarh), Akbar later adopted a policy of sulh-i-kul (peace with all). He abolished the jizya tax, formed alliances with Rajputs, and patronized the translation of Indian epics into Persian.
  • Cultural Peak: Jahangir and Shah Jahan focused heavily on arts and architecture, with Shah Jahan commissioning the Taj Mahal and the Red Forts.
  • Aurangzeb's Reign: Gained the throne through a violent succession. He expanded the empire to its greatest territorial extent but drained its wealth through decades of war in the Deccan. A highly orthodox ruler, he banned court music, reimposed the jizya, and destroyed numerous Hindu, Jain, and Sikh places of worship.

5. Regional Resistance to Mughal Power

  • Tribal and Peasant Revolts: The Jat peasantry rebelled against oppressive taxes. Tribal kingdoms also fought back, most notably the Gond Queen Rani Durgavati, who died fighting Akbar's army to protect her kingdom's independence.
  • Rajput Resistance: Maharana Pratap of Mewar refused to accept Mughal dominance. Supported by local Bhil warriors, he waged a persistent guerrilla war from the Aravalli hills after the Battle of Haldighati (1576).
  • The Ahoms of Assam: Using their unique paik system (citizen-soldiers) and superior knowledge of the local riverine and forested terrain, the Ahoms successfully repelled Mughal invasions. Commander Lachit Borphukan famously defeated the Mughals at the Battle of Saraighat (1671).
  • The Sikhs: Originating as a spiritual movement under Guru Nanak, Sikhism militarized in response to severe Mughal persecution. Following the executions of Guru Arjan and Guru Tegh Bahadur by Mughal emperors, the 10th Guru, Guru Gobind Singh, founded the martial brotherhood known as the Khalsa. Eventually, Maharaja Ranjit Singh united the region into a powerful Sikh Empire.

6. Administration, Economy, and Society

  • Administrative Systems:
    • The Sultanate used the iqta system (assigning land revenues to nobles to maintain armies).
    • The Mughals introduced the mansabdari system (ranking officers to maintain specific troop and animal quotas) and benefited from Todar Mal's systematic agricultural revenue surveys.
  • Economic Life: The economy remained deeply agrarian but featured a thriving artisanal and textile sector. Innovations like the hundi (credit notes) facilitated wide-scale trade without carrying physical cash.
  • Temples as Hubs: Beyond worship, major temples acted as massive economic centers—funding trade, offering credit, and developing public infrastructure like tanks and rest houses.
  • Social Realities: While the ruling elite amassed incredible wealth and India as a whole was highly prosperous, the common peasantry and labor classes often lived under harsh conditions due to high taxation and frequent warfare. Despite conflicts at the top, ordinary people of diverse faiths largely lived and worked together side by side.

Chapter Conclusion

Despite centuries of political instability, warfare, and changing borders, the Indian subcontinent showcased incredible resilience. Society constantly rebuilt itself, adapting to new challenges, blending diverse cultural elements to create a shared heritage, and leaving behind a legacy of magnificent art, architecture, and enduring spiritual values.

Quick Navigation:
| | | |
1 / 1
Quick Navigation:
| | | |
Quick Navigation:
| | | |
Quick Navigation:
| | | |