Q&A & Flashcards Available

Access questions, answers and flashcards for this chapter

View Q&A
Quick Navigation:
| | | | |
Infographic
Quick Navigation:
| | | | |

India: Climate, Natural Vegetation and Wildlife

Point-wise summary of the chapter "India: Climate, Natural Vegetation and Wildlife" based on the provided sources:

Climate and Influencing Factors

  • Broad Classification: India's climate is primarily described as the tropical monsoon type, though it contains several regional variations.
  • Latitude: The Tropic of Cancer divides India into a tropical southern zone and a temperate northern zone; the south experiences less seasonal variation due to its proximity to the Equator.
  • Proximity to the Sea: Coastal areas have an equable climate with low temperature ranges due to land and sea breezes, while inland areas experience extreme temperatures.
  • Altitude and Mountains: Temperatures drop by 6°C for every 1,000 meters of ascent, keeping hill stations cool. The Himalayas protect the country from cold Central Asian winds and block Monsoon winds to bring rain to northern and eastern India.

The Four Main Seasons

  • Summer (mid-March to May): A period of intense heat where temperatures can exceed 45°C in the Northern Plains. It features local storms like Nor’westers (Kalbaisakhi), mango showers, and the hot, dusty Loo wind.
  • Rainy Season/Southwest Monsoon (June to September): Moisture-laden winds from the Indian Ocean approach the landmass in two branches: the Arabian Sea Branch and the Bay of Bengal Branch. These winds provide over 70% of India's annual rainfall.
  • Retreating Monsoon/Northeast Monsoon (October to mid-December): As the land cools, winds blow from the northeast toward the sea, bringing significant rain to the Coromandel Coast (Tamil Nadu and Puducherry).
  • Winter (mid-December to mid-March): Temperatures decrease from south to north, with January being the coldest month. The northwest receives light rain from western disturbances, which is vital for winter crops like wheat.

Rainfall and Sociocultural Impact

  • Distribution: Rainfall varies greatly, ranging from heavy rainfall regions (over 200 cm) like Kerala and the Northeast (Cherrapunji/Mawsynram) to desert regions (less than 50 cm) like the Thar Desert and Ladakh.
  • Sociocultural Unity: Because India is an agrarian society, the timely arrival of the monsoon is crucial for the economy and livelihoods. Many Indian festivals, such as Baisakhi, Pongal, and Bihu, are tied to harvest seasons influenced by the monsoons.

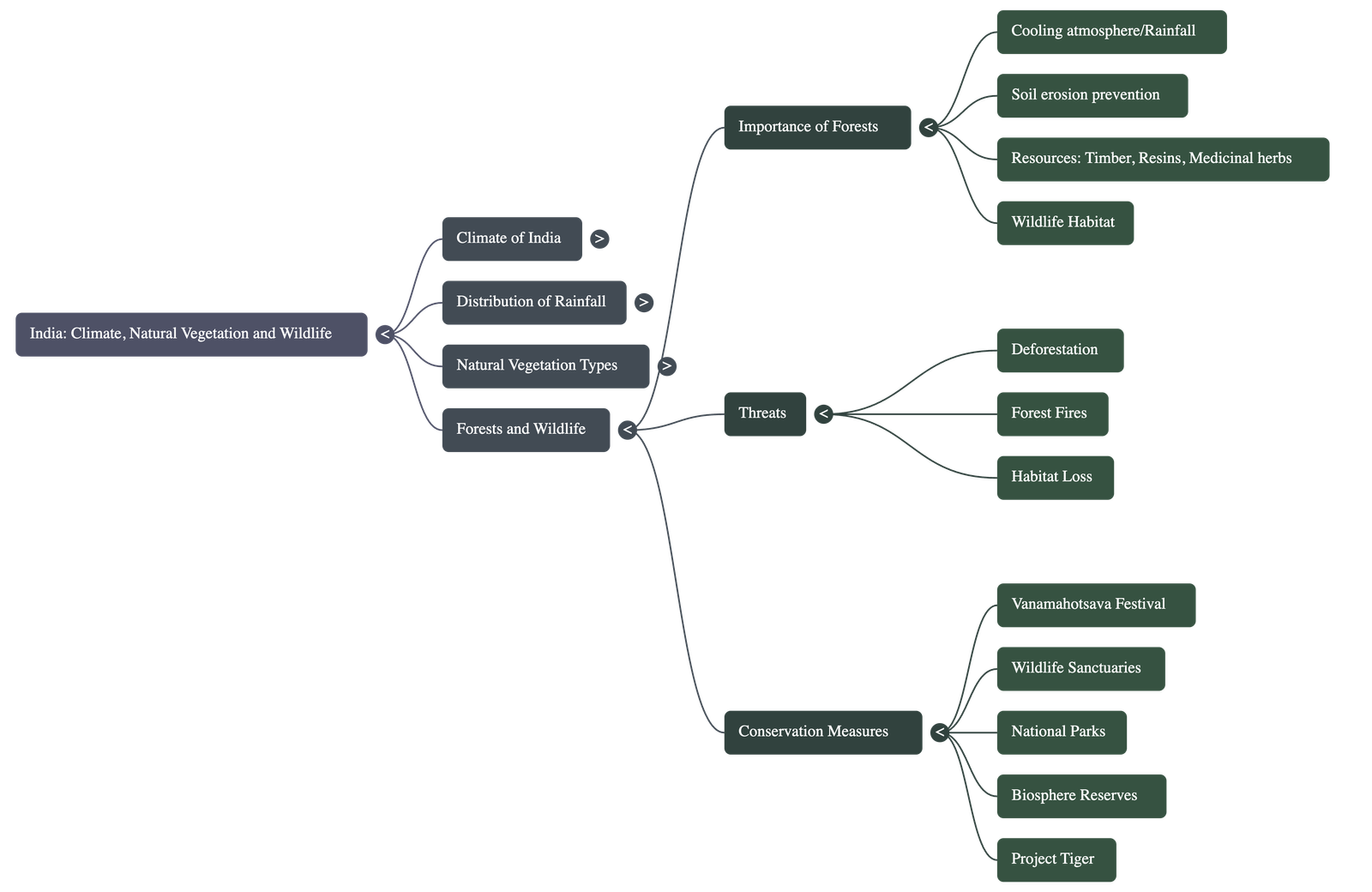
Natural Vegetation and Wildlife

  • Tropical Evergreen Rainforests: Found in high-rainfall areas like the Western Ghats and Northeast; they house species like ebony, mahogany, and wildlife such as the lion-tailed macaque.
  • Monsoon/Deciduous Forests: The most widespread forest type, containing trees like teak, sal, and sandalwood.
  • Mountain Forests: Vegetation varies by altitude, transitioning from tropical deciduous to coniferous trees (pine, deodar) and eventually alpine grasslands and mosses.
  • Specialized Vegetation: This includes Tropical Thorn Forests in dry regions, Desert Vegetation in the Thar, and Tidal/Mangrove Forests (like the Sundarbans) in river deltas.

Forest Conservation and Protection

  • Importance: Forests help cool the atmosphere, prevent soil erosion, provide habitats for wildlife, and offer resources like timber, medicinal herbs, and resins.
  • Threats: Forests are threatened by deforestation for agriculture, timber, and infrastructure, as well as forest fires.
  • Government Measures: The Indian government has established National Parks (where fishing and grazing are prohibited), Wildlife Sanctuaries (where controlled grazing is allowed), and Biosphere Reserves to protect biodiversity.
  • Specific Projects: Initiatives like Project Tiger and festivals like Vanamahotsava (tree planting) are used to conserve natural heritage and endangered species.

Analogy for Understanding the Monsoon: To visualize the Southwest Monsoon, imagine a giant, moisture-filled sponge being dragged across a heated floor (the Indian landmass). When the sponge hits a bump (the mountains like the Western Ghats or Himalayas), it gets squeezed, releasing most of its water on one side while leaving the other side relatively dry.

Quick Navigation:
| | | | |
1 / 1
Quick Navigation:
| | | | |
Quick Navigation:
| | | | |
Quick Navigation:
| | | | |