Quick Navigation:
| | | | |
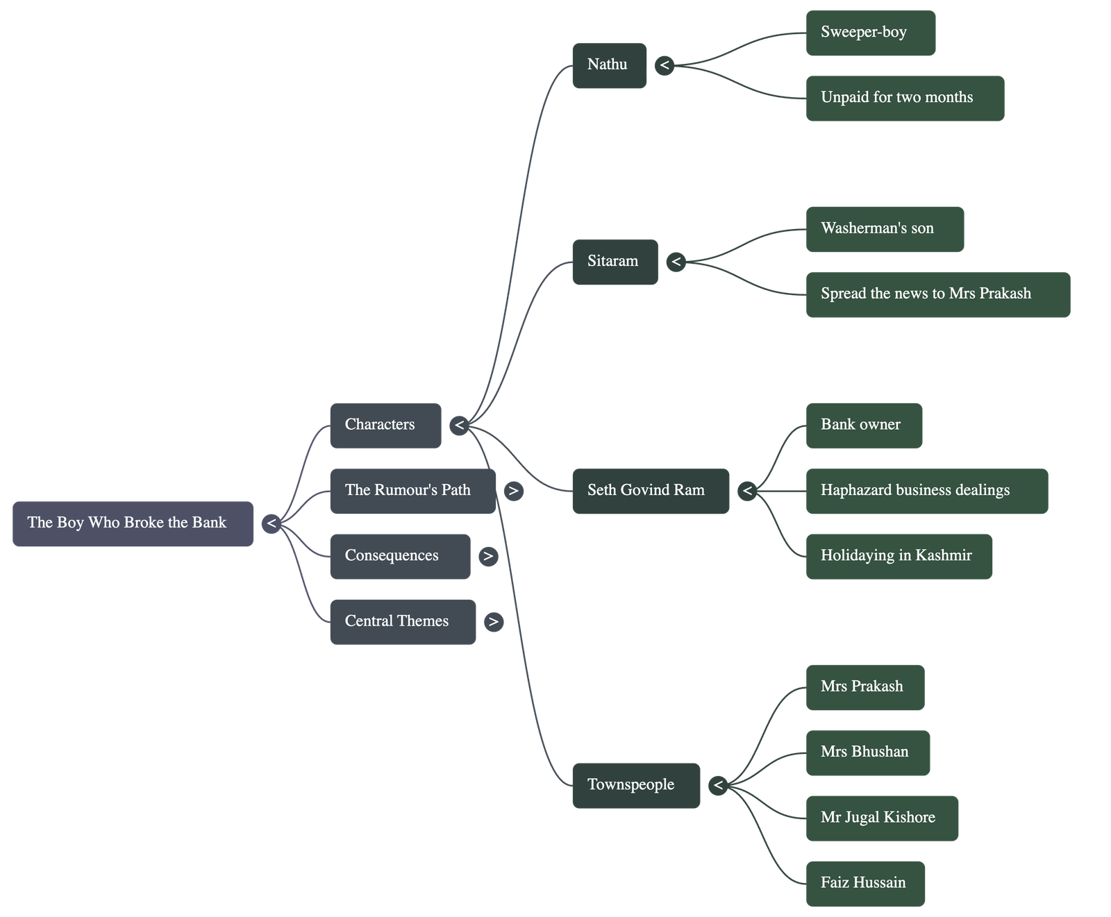
Infographic
Quick Navigation:
| | | | |

Based on the chapter, here is a point-wise summary of the chapter "The Boy Who Broke the Bank" by Ruskin Bond:

  • The Initial Grievance: The story begins with Nathu, a sweeper-boy, who is disgruntled because he has not received his regular pay for nearly two months from a small local bank owned by Seth Govind Ram.
  • The Origin of the Rumour: Nathu mentions his frustration to his friend Sitaram, the washerman’s son. Sitaram, while trying to help Nathu find a new job, tells a customer, Mrs Prakash, that the bank is not paying its employees.
  • Rapid Escalation and Distortion: The information quickly transforms as it is passed from person to person. Mrs Prakash tells Mrs Bhushan that the bank cannot pay its employees; Mrs Bhushan then tells Mr Jugal Kishore that the bank is going bankrupt and has stopped paying everyone for three months.
  • The Spread of Panic: The news spreads through the bazaar like a "forest fire," reaching the barber, the jeweller, and various street vendors. Because the small town rarely faces crises, the residents begin speculating and rushing about in a frenzy.
  • Misinterpretation of the Seth's Absence: When townspeople discover Seth Govind Ram is not at home but holidaying in Kashmir, they assume he has fled the country to escape the imminent collapse of his bank.
  • Chaos at the Bank: A mob gathers at the bank demanding their money. Although the clerks have been paid and explain that the delay for part-time workers was due to an accounting clerk being on sick leave, the crowd refuses to believe them.
  • Financial Collapse through Panic: The bank runs out of ready money (cash on hand) due to the sudden rush of withdrawals. The manager's attempts to calm the crowd fail, and the situation turns violent as bricks are thrown and windows are smashed.
  • The Ironic Conclusion: The next morning, Nathu returns to sweep the steps and is horrified by the mess, blaming "hooligans" for the destruction. Sitaram informs him the bank is bankrupt, leaving Nathu—the person whose original complaint inadvertently started the rumour—to sit on the steps and wonder how the bank could have collapsed.
  • The Core Message: The chapter serves as a study on how rumours and gossip can have devastating consequences, showing that a lack of communication and the tendency to "add spice" to stories can destroy a stable institution.
Quick Navigation:
| | | | |
1 / 1
Quick Navigation:
| | | | |
Quick Navigation:
| | | | |
Quick Navigation:
| | | | |