Q&A & Flashcards Available

Access questions, answers and flashcards for this chapter

View Q&A
Infographic
Quick Navigation:
| | |

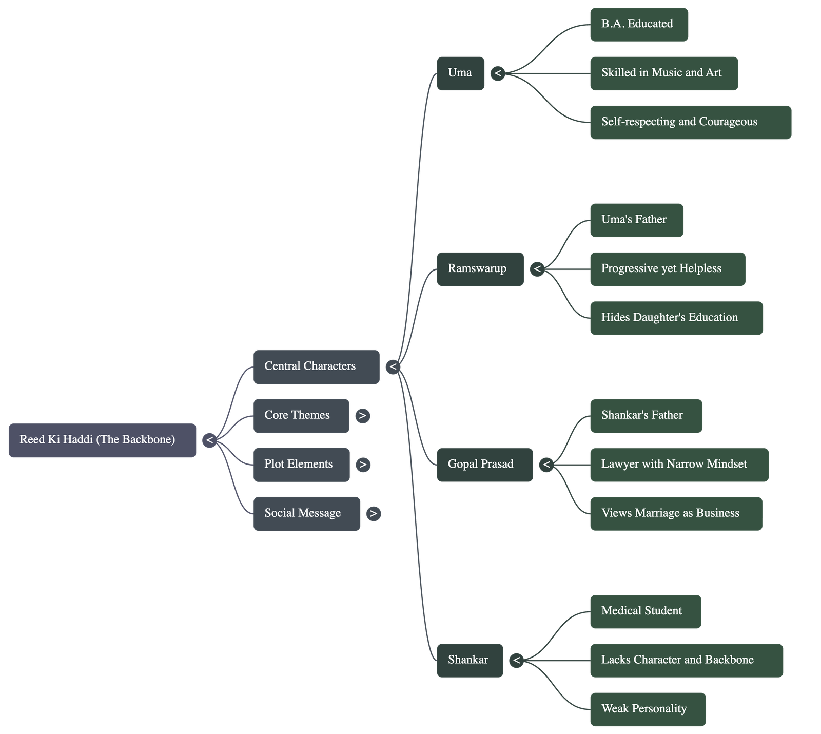
रीढ़ की हड्डी

मेहमानों के स्वागत की तैयारी

  • एकांकी की शुरुआत बाबू रामस्वरूप के घर से होती है, जहाँ वे अपने नौकर रतन के साथ मिलकर कमरे को सजा रहे हैं। वे एक तख्त बिछाते हैं और उस पर दरी और चादर डालते हैं।
  • रामस्वरूप अपनी पत्नी प्रेमा से कहते हैं कि वह उनकी बेटी उमा को तैयार कर दे, लेकिन प्रेमा बताती है कि उमा तो मुंह फुलाए लेटी है और उसे इन सब तामझाम से नफरत है।
  • रामस्वरूप परेशान हैं क्योंकि उमा को देखने के लिए लड़के वाले (बाबू गोपाल प्रसाद और उनका बेटा शंकर) आ रहे हैं।

उमा की शिक्षा छिपाने की विवशता

  • रामस्वरूप अपनी बेटी की उच्च शिक्षा (बी.ए.) को छिपाना चाहते हैं। लड़के वाले दकियानूसी ख्यालात के हैं और उन्हें कम पढ़ी-लिखी (मात्र मैट्रिक पास) बहू चाहिए।
  • बाबू गोपाल प्रसाद पेशे से वकील हैं और उनका बेटा मेडिकल की पढ़ाई कर रहा है, फिर भी वे नहीं चाहते कि घर की बहू ज्यादा पढ़ी-लिखी हो ताकि वह उनके नियंत्रण में रहे।
  • रामस्वरूप अपनी पत्नी को हिदायत देते हैं कि उमा की पढ़ाई की बात किसी के सामने न खुले।

गोपाल प्रसाद और शंकर का आगमन

  • बाबू गोपाल प्रसाद और उनका बेटा शंकर आते हैं। शंकर दुबला-पतला है और उसकी कमर झुकी हुई है, जिसकी वजह से उसकी शारीरिक बनावट कमजोर लगती है।
  • बातचीत के दौरान गोपाल प्रसाद अपने ज़माने की तुलना आज के ज़माने से करते हैं और अपनी श्रेष्ठता जताते हैं। वे खाने-पीने और पढ़ाई को लेकर पुरानी बातों का गुणगान करते हैं।
  • गोपाल प्रसाद विवाह को एक 'बिजनेस' (व्यापार) मानते हैं। उनका मानना है कि लड़कियों का काम सिर्फ घर संभालना है, इसलिए उन्हें ज्यादा पढ़ने की जरूरत नहीं है।
  • वे कहते हैं कि "मोर के पंख होते हैं, मोरनी के नहीं; शेर के बाल होते हैं, शेरनी के नहीं," जिसका अर्थ है कि पढ़ना और काबिल होना सिर्फ मर्दों का काम है।

उमा का साक्षात्कार

  • उमा पान की तश्तरी लेकर सादे कपड़ों में आती है। उसकी आंखों पर सोने की रिम वाला चश्मा देखकर गोपाल प्रसाद और शंकर चौंक जाते हैं। रामस्वरूप बहाना बनाते हैं कि आंखें दुखने की वजह से चश्मा लगा है।
  • उमा पिता के कहने पर मीरा का भजन "मेरे तो गिरधर गोपाल" गाती है। गाते समय उसकी नज़र शंकर से मिलती है और वह उसे पहचानकर गाना बंद कर देती है।
  • गोपाल प्रसाद उमा से पेंटिंग, सिलाई और इनाम जीतने के बारे में सवाल पूछते हैं। उमा चुप रहती है, जिससे गोपाल प्रसाद को गुस्सा आने लगता है।

उमा का विद्रोह और शंकर की पोल

  • जब गोपाल प्रसाद बार-बार उमा को बोलने के लिए मजबूर करते हैं, तो उमा दृढ़ता से जवाब देती है। वह पूछती है कि क्या लड़कियों का दिल नहीं होता? क्या वे मेज-कुर्सी की तरह बिकाऊ माल हैं?
  • उमा गोपाल प्रसाद को खरी-खोटी सुनाते हुए कहती है कि आप इतनी देर से मेरी नाप-तोल कर रहे हैं, जरा अपने बेटे से पूछिए कि वह पिछली फरवरी में लड़कियों के हॉस्टल के आसपास क्यों घूम रहा था और वहां से कैसे भगाया गया था।
  • यह सुनकर गोपाल प्रसाद को पता चल जाता है कि उमा कॉलेज में पढ़ी है। उमा गर्व से स्वीकार करती है कि उसने बी.ए. पास किया है और कोई चोरी नहीं की है।
  • उमा शंकर को एक चरित्रहीन और रीढ़विहीन (बिना 'बैकबोन' वाला) व्यक्ति बताती है, जो नौकरानी के पैरों में पड़कर अपनी जान बचाकर भागा था।

निष्कर्ष

  • गोपाल प्रसाद इसे अपने साथ धोखा मानते हैं और गुस्से में वहां से जाने लगते हैं।
  • जाते-जाते उमा व्यंग्य करती है कि "घर जाकर यह पता लगाइएगा कि आपके लाड़ले बेटे की रीढ़ की हड्डी है भी या नहीं।"
  • बाबू गोपाल प्रसाद और शंकर अपमानित होकर चले जाते हैं। रामस्वरूप हताश होकर कुर्सी पर गिर पड़ते हैं और एकांकी समाप्त हो जाती है।
Quick Navigation:
| | |
1 / 1
Quick Navigation:
| | |
Quick Navigation:
| | |