Q&A & Flashcards Available

Access questions, answers and flashcards for this chapter

View Q&A
Quick Navigation:
| | | |
Infographic
Quick Navigation:
| | | |

Le déménagement à Biarritz

Learn Full Chapter

  • Le dialogue d'ouverture
    Ahmed annonce à son ami Manuel que sa famille va déménager à Biarritz car son père a eu une promotion.
    Ahmed announces to his friend Manuel that his family is going to move to Biarritz because his father got a promotion.
  • Les détails du départ
    La famille partira dans deux semaines et s'installera dans une belle maison près de la plage avec une vue sur l'océan.
    The family will leave in two weeks and settle in a beautiful house near the beach with a view of the ocean.
  • Les projets à Biarritz
    Ahmed prévoit d'apprendre à surfer, sa sœur Farah suivra des cours de danse et leur mère cherchera un emploi local.
    Ahmed plans to learn to surf, his sister Farah will take dance classes, and their mother will look for a local job.
  • La visite de Manuel
    Manuel promet qu'il visitera Biarritz et passera du temps avec son ami.
    Manuel promises that he will visit Biarritz and spend time with his friend.
  • Grammaire : Le futur simple
    Le futur simple se forme en ajoutant les terminaisons -ai, -as, -a, -ons, -ez, -ont à l'infinitif du verbe.
    The simple future is formed by adding the endings -ai, -as, -a, -ons, -ez, -ont to the infinitive of the verb.
  • Les verbes en -re
    Pour les verbes qui se terminent par -re, on enlève le « e » final de l'infinitif avant d'ajouter les terminaisons du futur.
    For verbs ending in -re, the final "e" is removed from the infinitive before adding the future endings.
  • Les verbes irréguliers
    Certains verbes ont un radical irrégulier au futur, comme « avoir » qui devient « j'aurai » et « aller » qui devient « j'irai ».
    Some verbs have an irregular stem in the future, like "avoir" which becomes "j'aurai" and "aller" which becomes "j'irai".
  • Les expressions de temps
    Le chapitre compare les expressions de temps du passé, du présent et du futur, par exemple « hier » contre « demain ».
    The chapter compares time expressions for the past, present, and future, for example "yesterday" versus "tomorrow".
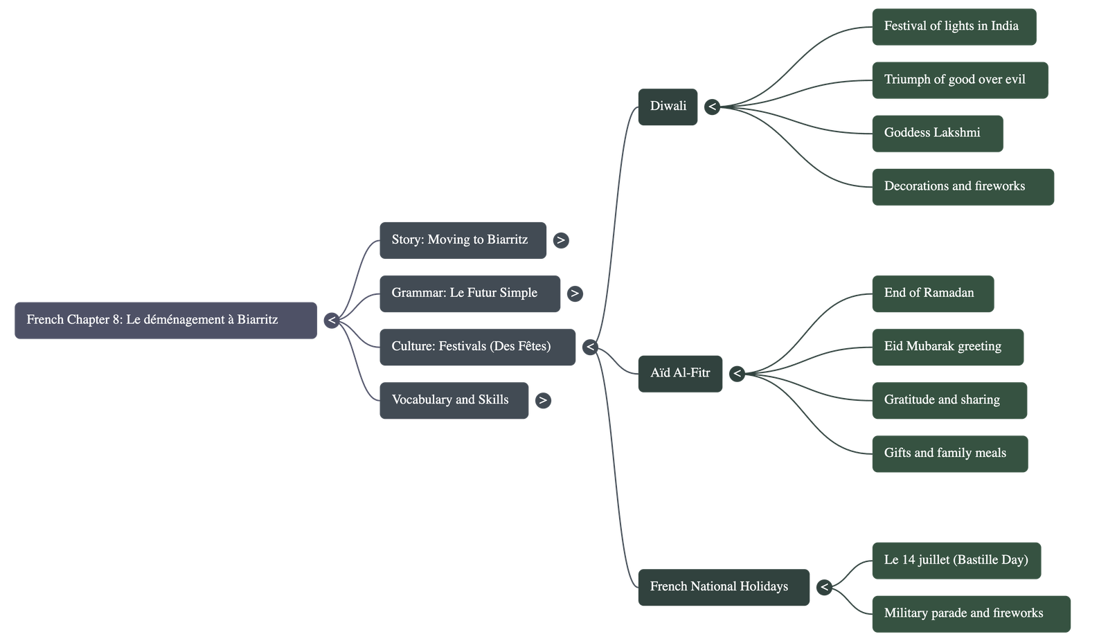
  • Culture : Les fêtes
    Le texte décrit Diwali comme la fête des lumières en Inde, qui célèbre le triomphe du bien sur le mal.
    The text describes Diwali as the festival of lights in India, which celebrates the triumph of good over evil.
  • Culture : L'Aïd Al-Fitr
    L'Aïd Al-Fitr est présenté comme une fête importante marquant la fin du Ramadan, caractérisée par des prières et le partage.
    Eid Al-Fitr is presented as an important festival marking the end of Ramadan, characterized by prayers and sharing.
  • Exercices de grammaire et vocabulaire
    Les élèves doivent conjuguer des verbes au futur et utiliser des expressions avec « avoir » et « faire ».
    Students must conjugate verbs in the future tense and use expressions with "avoir" and "faire".
  • Compréhension orale
    Un exercice met en scène une conversation téléphonique pour réserver une chambre à l'hôtel « Au Coin du Feu ».
    An exercise features a telephone conversation to reserve a room at the hotel "Au Coin du Feu".
  • Chanson et poésie
    Une section est consacrée à la chanson « Le monde nous appartiendra » où il faut compléter les paroles et identifier les verbes au futur.
    A section is dedicated to the song "Le monde nous appartiendra" where one must complete the lyrics and identify the verbs in the future tense.
  • Production écrite
    Il est demandé aux élèves d'écrire ce qu'ils feront pendant leurs vacances et de poser des questions en utilisant le futur simple.
    Students are asked to write what they will do during their vacations and to ask questions using the simple future.
Quick Navigation:
| | | |
1 / 1
Quick Navigation:
| | | |
Quick Navigation:
| | | |