Q&A & Flashcards Available

Access questions, answers and flashcards for this chapter

View Q&A
Quick Navigation:
| | | |
Infographic
Quick Navigation:
| | | |

La culture et la civilisation de la France

  • La France est bordée au nord par la Manche et la mer du Nord, au sud par la mer Méditerranée et à l'ouest par l'océan Atlantique.
    France is bordered to the north by the English Channel and the North Sea, to the south by the Mediterranean Sea, and to the west by the Atlantic Ocean.
  • Elle est entourée de six pays : la Belgique, le Luxembourg, l'Allemagne, la Suisse, l'Italie et l'Espagne.
    It is surrounded by six countries: Belgium, Luxembourg, Germany, Switzerland, Italy, and Spain.
  • Les cinq massifs montagneux principaux sont les Alpes, les Pyrénées, le Jura, les Vosges et le Massif Central.
    The five main mountain ranges are the Alps, the Pyrenees, the Jura, the Vosges, and the Massif Central.
  • Les cinq fleuves importants qui traversent le pays sont la Seine, la Loire, la Garonne, le Rhône et le Rhin.
    The five important rivers that cross the country are the Seine, the Loire, the Garonne, the Rhone, and the Rhine.
  • La France est souvent appelée l'Hexagone en raison de sa forme géométrique à six côtés.
    France is often called the Hexagon because of its six-sided geometric shape.
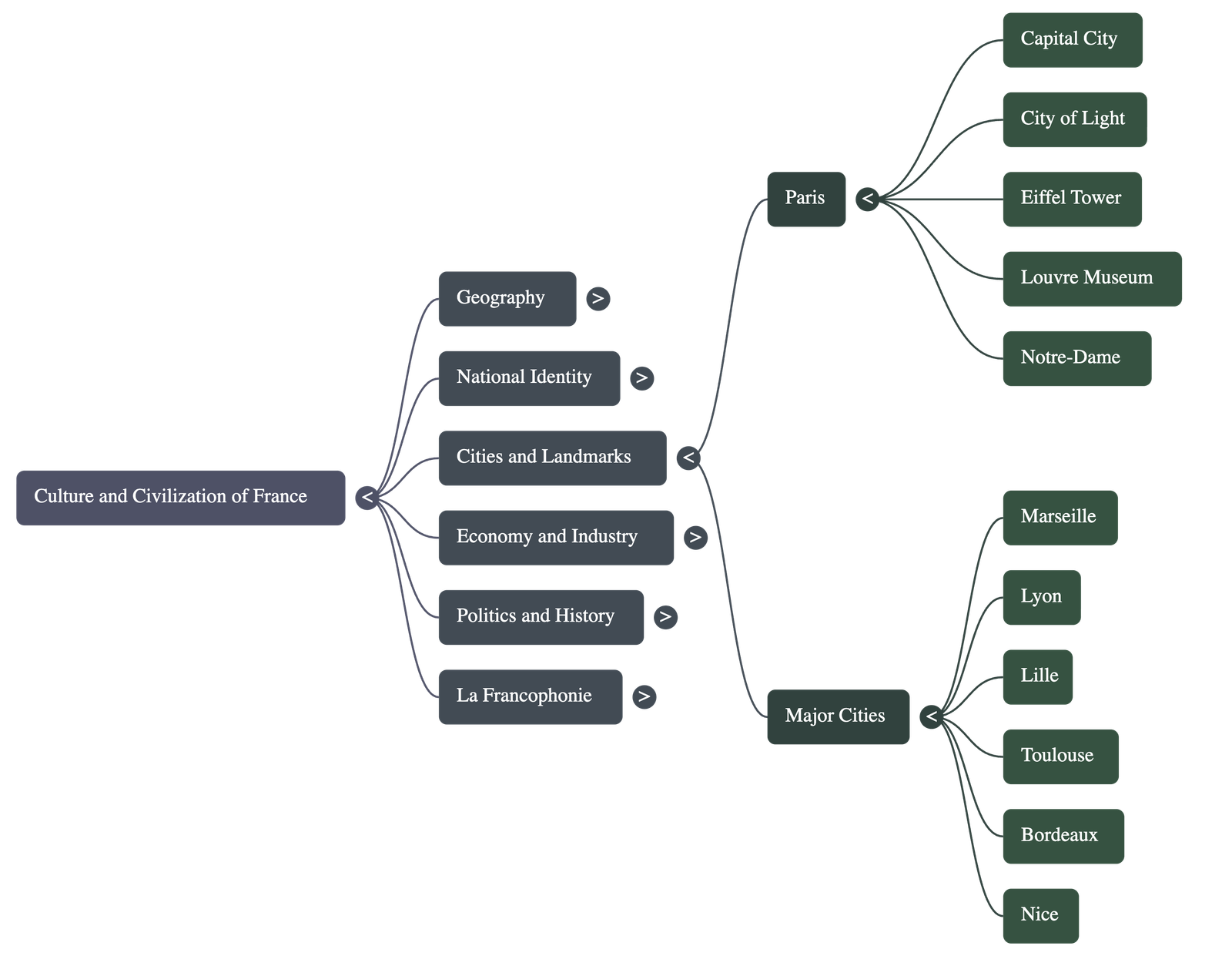
  • Paris, la capitale, est connue sous le nom de Ville Lumière car c'est un grand centre artistique et intellectuel.
    Paris, the capital, is known as the City of Light because it is a major artistic and intellectual center.
  • Le drapeau tricolore bleu, blanc et rouge est l'emblème national de la France.
    The blue, white, and red tricolor flag is the national emblem of France.
  • Le buste de Marianne, que l'on voit sur les pièces et les timbres, représente la République et la Liberté.
    The bust of Marianne, seen on coins and stamps, represents the Republic and Liberty.
  • L'Euro est la monnaie unique utilisée par la France en tant que membre de l'Union européenne.
    The Euro is the single currency used by France as a member of the European Union.
  • La France possède des monuments célèbres comme le musée du Louvre, la tour Eiffel, Notre-Dame de Paris et le château de Versailles.
    France possesses famous monuments such as the Louvre Museum, the Eiffel Tower, Notre-Dame of Paris, and the Palace of Versailles.
  • Le pays est réputé mondialement pour sa viticulture, ses fromages variés, ses parfums de luxe et sa haute couture.
    The country is world-renowned for its winemaking, varied cheeses, luxury perfumes, and high fashion.
  • L'industrie française est performante dans les secteurs de l'automobile, de l'aérospatiale avec Airbus et des trains à grande vitesse avec le TGV.
    French industry is high-performing in the automotive, aerospace sectors with Airbus, and high-speed trains with the TGV.
  • La devise nationale de la République est Liberté, Égalité, Fraternité.
    The national motto of the Republic is Liberty, Equality, Fraternity.
  • L'hymne national s'appelle la Marseillaise et la fête nationale est célébrée chaque année le 14 juillet.
    The national anthem is called the Marseillaise and the national holiday is celebrated every year on July 14th.
  • Le Président de la République est l'autorité suprême, élu pour cinq ans, et réside au Palais de l'Élysée.
    The President of the Republic is the supreme authority, elected for five years, and resides at the Élysée Palace.
  • Le coq est le symbole de la fierté du peuple français et sert souvent de mascotte pour les sports.
    The rooster is the symbol of the pride of the French people and often serves as a mascot for sports.
  • La Francophonie désigne l'ensemble des personnes et des institutions qui utilisent le français comme langue de communication.
    Francophonie refers to the group of people and institutions that use French as a language of communication.
  • Le français est la cinquième langue la plus parlée au monde et l'une des langues officielles des Jeux Olympiques.
    French is the fifth most spoken language in the world and one of the official languages of the Olympic Games.
Quick Navigation:
| | | |
1 / 1
Quick Navigation:
| | | |
Quick Navigation:
| | | |