Q&A & Flashcards Available

Access questions, answers and flashcards for this chapter

View Q&A
Quick Navigation:
| | | |
Infographic
Quick Navigation:
| | | |

La France Miniature

Learn Full Chapter

  • La France Miniature est le plus grand parc miniature d'Europe, situé à Élancourt près de Paris.
    France Miniature is the largest miniature park in Europe, located in Élancourt near Paris.
  • Le parc présente des reproductions miniatures des principaux sites et monuments emblématiques de la France sur une immense carte de cinq hectares.
    The park features miniature reproductions of the main iconic sites and monuments of France on a huge five-hectare map.
  • C'est une façon unique d'observer la diversité culturelle et géographique du pays en un seul lieu.
    It is a unique way to observe the cultural and geographical diversity of the country in a single place.
  • Anirudh et ses amis ont visité le parc pour découvrir les merveilles de la France en modèle réduit.
    Anirudh and his friends visited the park to discover the wonders of France in reduced scale models.
  • Ils ont admiré la tour Eiffel, l'Arc de Triomphe, les châteaux de la Loire et les paysages de la campagne française.
    They admired the Eiffel Tower, the Arc de Triomphe, the Loire castles, and the landscapes of the French countryside.
  • Le soir, les monuments miniatures sont illuminés de mille feux lors d'un spectacle nocturne magique.
    In the evening, the miniature monuments are illuminated with a thousand lights during a magical night show.
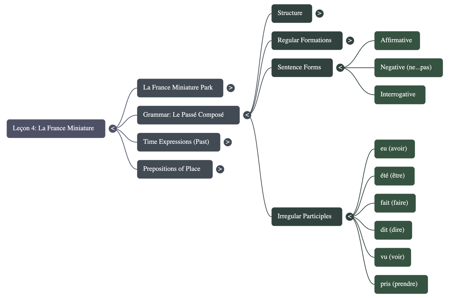
  • La leçon explique la formation du passé composé, utilisé pour exprimer une action terminée dans le passé.
    The lesson explains the formation of the passé composé, used to express a completed action in the past.
  • Le passé composé se forme avec l'auxiliaire avoir ou être au présent suivi du participe passé du verbe principal.
    The passé composé is formed with the auxiliary verb "avoir" or "être" in the present tense followed by the past participle of the main verb.
  • Pour les verbes réguliers, les terminaisons du participe passé sont -é pour les verbes en -er, -i pour les verbes en -ir, et -u pour les verbes en -re.
    For regular verbs, the past participle endings are -é for -er verbs, -i for -ir verbs, and -u for -re verbs.
  • Le chapitre fournit une liste importante de participes passés irréguliers comme « eu », « bu », « fait » et « pris ».
    The chapter provides an important list of irregular past participles such as "had," "drunk," "done," and "taken."
  • Les élèves apprennent à utiliser des expressions de temps comme « hier », « la semaine dernière » et « le mois dernier ».
    Students learn to use time expressions such as "yesterday," "last week," and "last month."
  • Le cours traite également des prépositions de lieu nécessaires pour parler des villes et des pays.
    The course also covers the prepositions of place necessary for talking about cities and countries.
  • Les exercices pratiques incluent la transformation de phrases à la forme négative et interrogative au passé composé.
    The practical exercises include transforming sentences into negative and interrogative forms in the passé composé.
Quick Navigation:
| | | |
1 / 1
Quick Navigation:
| | | |
Quick Navigation:
| | | |