Q&A & Flashcards Available

Access questions, answers and flashcards for this chapter

View Q&A
Infographic
Quick Navigation:
| | | |

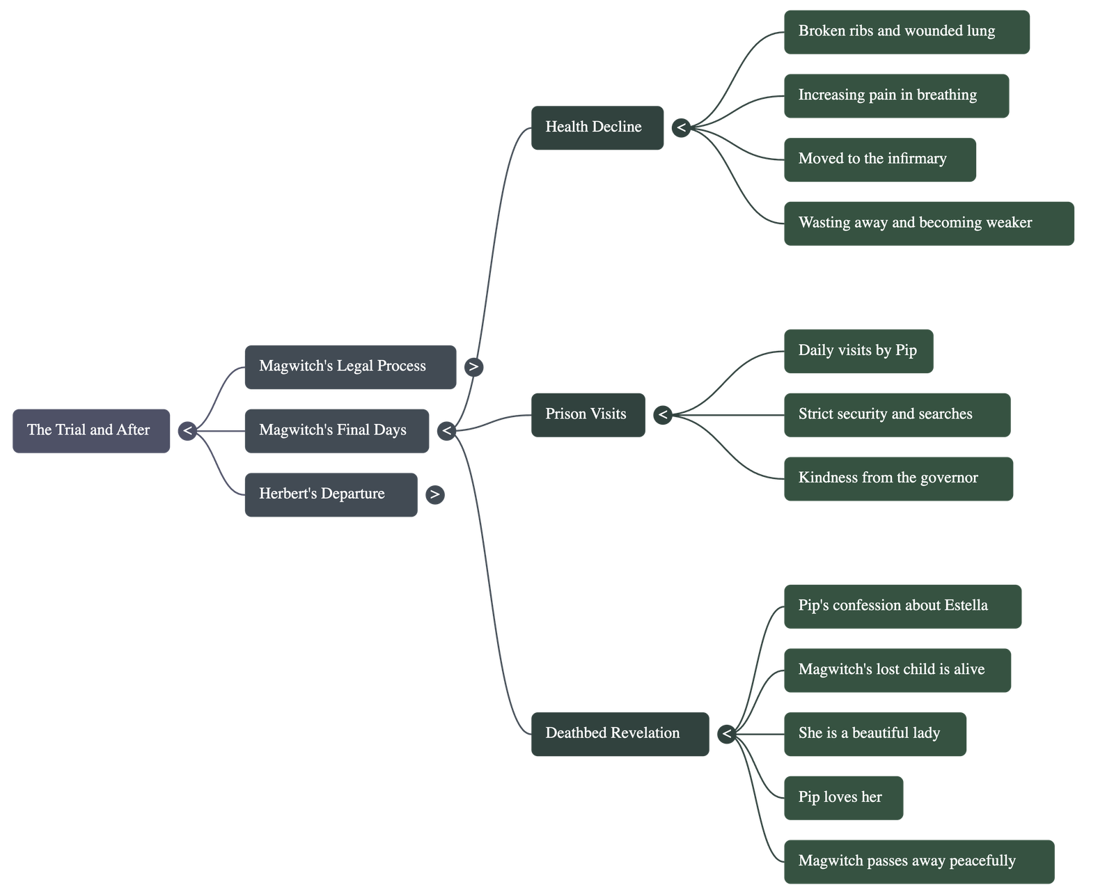
The trial and after

  • Legal Identification: Magwitch is taken to police court where his identity is confirmed by an officer from his former prison-ship. Mr Jaggers is retained for his defence, and the formal trial is scheduled for one month later.
  • Herbert’s Departure: During this difficult period, Herbert informs Pip that he must leave for the East to manage a business house. He kindly offers Pip a position as a clerk, with the potential for a future partnership.
  • Failing Health: While awaiting trial, Magwitch becomes severely ill in prison due to broken ribs and a wounded lung. He grows increasingly weak and is eventually moved to the prison infirmary.
  • The Verdict: The trial is swift; despite evidence of his industrious and lawful life abroad, Magwitch is found guilty of returning from transportation and is sentenced to death. He accepts the sentence with humble resignation.
  • Pip’s Loyalty: Pip remains devoted, visiting the infirmary daily to sit by Magwitch’s bedside. Despite the strict prison rules and the suspicion of the guards, Pip ensures he is present for every possible moment.
  • The Final Secret: In Magwitch’s final moments, Pip whispers the truth about his lost daughter. He tells Magwitch that she is alive, beautiful, a lady with powerful friends, and that Pip himself loves her.
  • A Peaceful End: Grateful for Pip’s loyalty and the news of his child, Magwitch kisses Pip’s hand and passes away peacefully in his presence.
Quick Navigation:
| | | |
1 / 1
Quick Navigation:
| | | |
Quick Navigation:
| | | |
Quick Navigation:
| | | |